|
|
Федеральный горный и промышленный надзор России Серия 09 Нормативные документы по
безопасности, Выпуск 10 МЕТОДИЧЕСКИЕ
УКАЗАНИЯ РД 09-536-03 Москва Государственное унитарное
предприятие 2003 Настоящие
Методические указания о порядке разработки плана локализации и ликвидации
аварийных ситуаций (ПЛАС) на химико-технологических объектах устанавливают порядок разработки, утверждения и
пересмотра ПЛАС на опасных производственных объектах
химической, нефтехимической и нефтеперерабатывающей промышленности, требования
к их составу, содержанию и форме. Указания разработаны
в соответствии с Федеральным законом «О промышленной безопасности опасных
производственных объектов» от 21.07.97 № 116-ФЗ (Собрание
законодательства Российской Федерации, 1997, №
30, Ст. 3588), Положением о Федеральном горном и промышленном надзоре России,
утвержденным постановлением Правительства Российской Федерации от 03.12.01 №
841 (Собрание законодательства Российской Федерации, 2001, № 50, Ст. 4742) и Общими правилами промышленной безопасности для организаций,
осуществляющих деятельность в области промышленной безопасности опасных
производственных объектов, утвержденными постановлением Госгортехнадзора России от 18.10.02 № 61-А, зарегистрированным Минюстом России 28.11.02 г., регистрационный №
3968 (Российская газета, 2002, 5 дек. № 231). Указания
применяются организациями, эксплуатирующими взрывопожароопасные и химически опасные производственные объекты
независимо от их организационно-правовых форм и форм собственности,
осуществляющими деятельность в области промышленной безопасности на территории
Российской Федерации и поднадзорными Госгортехнадзору России. С введением в
действие настоящих Указаний не применяются Временные рекомендации по разработке
планов локализации аварийных ситуаций на
химико-технологических объектах, утвержденные Госгортехнадзором СССР 05.07.90 г. СОДЕРЖАНИЕ Утверждены постановлением
Госгортехнадзора России от 18.04.03
№ 14, зарегистрированным Министерством
юстиции Российской Федерации 25.04.03 г., регистрационный №
4453 МЕТОДИЧЕСКИЕ УКАЗАНИЯ * Печатаются по «Российской газете»
от 29 мая 2003 г. РД 09-536-03 I. ОБЩИЕ ПОЛОЖЕНИЯ
1.1.
Настоящие Методические указания о порядке разработки плана локализации и
ликвидации аварийных ситуаций (ПЛАС) на химико-технологических объектах (далее
- Указания) устанавливают порядок разработки ПЛАС, требования к его составу,
содержанию, форме, процедуре утверждения и пересмотра. 1.2.
Указания разработаны в соответствии с Федеральным законом «О промышленной
безопасности опасных производственных объектов» от 21.07.1997 № 116-ФЗ (Собрание законодательства Российской Федерации. 1997.
№ 30. Ст. 3588), Положением о Федеральном горном и промышленном надзоре России, утвержденным постановлением Правительства Российской
Федерации от 03.12.2001 № 841 (Собрание законодательства Российской Федерации.
2001. № 50. Ст. 4742) и Общими правилами
промышленной безопасности для организаций, осуществляющих деятельность в
области промышленной безопасности опасных производственных объектов,
утвержденными постановлением Госгортехнадзора России от 18.10.2002 № 61-А, зарегистрированным
Минюстом России 28.11.2002 № 3968 (Российская
газета. 2002. 5 дек. № 231). 1.3. Указания
применяются организациями, эксплуатирующими взрывопожароопасные и химически
опасные производственные объекты, независимо от их организационно-правовых форм
и форм собственности, на которых возможны аварии, сопровождающиеся залповыми
выбросами взрывопожароопасных и токсичных веществ,
взрывами в аппаратуре, производственных помещениях и наружных установках,
которые могут привести к разрушению зданий, сооружений, технологического
оборудования, поражению людей, отрицательному воздействию на окружающую природную
среду. 1.4.
ПЛАС разрабатывается в целях: определения
возможных сценариев возникновения аварийной ситуации и ее развития; определения
готовности организации к локализации и ликвидации аварийных ситуаций на опасном
производственном объекте; планирования
действий производственного персонала и
аварийно-спасательных служб (формирований) по локализации и ликвидации
аварийных ситуаций на соответствующих стадиях их развития; разработки
мероприятий, направленных на повышение противоаварийной защиты и снижение
масштабов последствий аварий; выявления
достаточности принятых мер по предупреждению аварийных ситуаций на объекте. 1.5.
Перечень производств (цехов, отделений, участков, установок) и отдельных
химико-технологических объектов, для которых разрабатываются ПЛАС, утверждается
техническим руководителем организации. 1.6. Разработка
ПЛАС может выполняться самостоятельно (сотрудниками организации) или с
привлечением специалистов, имеющих опыт разработки деклараций промышленной
безопасности опасных производственных объектов. 1.7. В
организации для персонала опасных производственных объектов должны быть
предусмотрены на
базе микропроцессорной и вычислительной техники
средства (тренажеры, учебно-тренировочные полигоны и т.д.) для обучения и
приобретения практических навыков выполнения
работ по локализации и ликвидации аварийных ситуаций. 1.8.
Ответственность за своевременное и правильное составление ПЛАС и соответствие их настоящим Указаниям возлагается на
технического руководителя организации. 1.9.
ПЛАС должен содержать: титульный лист
(приложение 1); оперативную
часть, в которой даются краткая характеристика опасности объекта
(технологического блока, установки и т.д.), мероприятия по защите персонала и
действиям по локализации и ликвидации аварийных ситуаций; расчетно-пояснительную
записку, в которой содержится подробный анализ опасности возможных аварийных
ситуаций на объекте. 1.10.
ПЛАС основывается на: прогнозировании
сценариев возникновения аварийных ситуаций; постадийном анализе сценариев развития аварийных ситуаций; оценке
достаточности принятых (для действующих опасных производственных
объектов) или планируемых (для проектируемых и строящихся) мер, препятствующих
возникновению и развитию аварийных ситуаций; анализе действий
производственного персонала и аварийно-спасательных служб (формирований) по
локализации и ликвидации аварийных ситуаций на соответствующих
стадиях их развития. 1.11.
ПЛАС и расчетно-пояснительная записка должны быть оформлены в виде отдельных переплетенных
книг и утверждены техническим руководителем организации. 1.12. ПЛАС,
разработанные в организации для химико-технологических объектов, должны
находиться у технического руководителя и диспетчера организации, в отделе
(службе) охраны труда и промышленной безопасности, в аварийно-спасательной
службе (формировании). ПЛАС производства, установки, цеха, отделения, участка
должен находиться у начальника производства, установки,
цеха, отделения, участка и начальника смены. Оперативные части ПЛАС, разработанные с учетом технологических и других
специфических особенностей объекта, должны находиться на соответствующих
рабочих местах. 1.13.
ПЛАС не реже чем один раз в 5 лет пересматривается и уточняется в случаях
изменений в технологии, аппаратурном оформлении, метрологическом обеспечении
технологических процессов, а также после аварии. 1.14.
Внесенные в ПЛАС изменения и дополнения должны быть изучены руководителями,
специалистами и производственным персоналом организации, личным составом
аварийно-спасательной службы (формирования). После обучения в установленном
порядке должен быть проведен внеочередной инструктаж. 1.15.
В течение года в цехах, на участках, в отделениях, на установках в каждой смене
по возможным аварийным ситуациям, предусмотренным оперативной частью ПЛАС
уровня «А» (приложение 20),
должны проводиться
учебно-тренировочные занятия согласно графику, утвержденному техническим
руководителем организации. 1.16.
Не реже одного раза в год по одной или нескольким позициям оперативной части
ПЛАС уровня «Б» (приложение 21)
в цехах должны проводиться в разные периоды года и в разное время суток учебные
тревоги. 1.17.
Учебные тревоги по ПЛАС для одного или группы технологических блоков, входящих
в состав подразделения, проводятся под руководством начальника подразделения. 1.18.
Учебные тревоги по ПЛАС, разработанному для организации или группы
технологических объектов, входящих в состав различных цехов, проводятся под
руководством технического руководителя организации. 1.19.
Учебные тревоги по ПЛАС проводятся с участием производственного персонала,
членов профессиональных и нештатных аварийно-спасательных формирований,
пожарной охраны, медико-санитарной и других служб в случае, когда их действия
предусмотрены оперативной частью ПЛАС. При
неудовлетворительных результатах учебной тревоги она должна быть проведена
повторно в течение 10 дней после детального изучения допущенных ошибок. 1.20. Графики
учебных тревог разрабатываются руководителями подразделений, согласовываются в
производственной службе и отделе (службе) охраны труда и
промышленной безопасности организации, согласовываются с аварийно-спасательной
и другими службами при необходимости их совместных действий и утверждаются
техническим руководителем организации. 1.21. Знания
ПЛАС проверяются квалификационной (экзаменационной) комиссией организации при
допуске рабочих и руководящих работников и специалистов к самостоятельной
работе, при периодической проверке знаний, а также во время учебных тревог и
учебно-тренировочных занятий. 1.22.
Внеочередная проверка знаний ПЛАС проводится при внесении изменений в ПЛАС, при
переводе работников организации на другое рабочее место, в случае их
неквалифицированных действий при проведении учебной тревоги, а также по
предложениям территориальных органов Госгортехнадзора России. 1.23.
Предусмотренные ПЛАС технические и материальные средства для осуществления
мероприятий по спасению людей, локализации и ликвидации аварийных ситуаций не
должны использоваться для других целей. 1.24.
Ответственность за своевременное и качественное проведение учебно-тренировочных
занятий и учебных тревог, оформление необходимой документации возлагается
на технического руководителя организации. II. АНАЛИЗ СОСТОЯНИЯ ОПАСНОСТИ
ХИМИКО-ТЕХНОЛОГИЧЕСКИХ ОБЪЕКТОВ
2.1. Анализ
опасности химико-технологического объекта (цеха, отделения, участка, установки
и т.д.) проводится поблочно на основании подробного изучения его состояния в
соответствии с требованиями настоящих Указаний, нормативной документации в
области промышленной безопасности, а также с учетом аварий, имевших место на
данном и на аналогичных объектах. 2.2. Результаты
анализа опасности объекта представляют в расчетно-пояснительной записке,
которая имеет следующую структуру: титульный лист
(приложение 2); список
исполнителей; оглавление; исходные данные; характеристика
опасных веществ, обращающихся в технологическом блоке; анализ известных
аварий на объектах, определение возможных сценариев возникновения, развития и
вероятности реализации аварийных ситуаций; оценка
количества опасного вещества, участвующего в аварии; расчет вероятных
зон действия поражающих факторов; ситуационный
план возможных аварийных ситуаций; основные
опасности технологического блока; перечень
наиболее значимых факторов, влияющих на показатели риска; оценка уровня
опасности технологического блока; предложения по
реализации мер, направленных на уменьшение риска аварий; Раздел 1.
«Технология и аппаратурное оформление блока»; Раздел 2.
«Анализ опасности технологического блока»; Раздел 3.
«Выводы и предложения»; Раздел 4.
«Список использованных методических материалов и справочной литературы». 2.3.
В списке исполнителей указываются фамилии, имена и отчества, должности и место
работы ответственных исполнителей и соисполнителей, принимавших участие в
разработке расчетно-пояснительной записки. Оглавление
включает наименование всех разделов расчетно-пояснительной записки с указанием
страниц, с которых начинаются эти разделы. В случае если
расчетно-пояснительная записка состоит из двух и более книг,
каждая из них должна иметь свой титульный лист и оглавление. 2.4. Исходными
данными для разработки ПЛАС служат: краткая
характеристика объекта (цеха, установки и т.п.); блок-схема
технологического объекта (приложение 18). 2.5. В разделе
«Технология и аппаратурное оформление блока» необходимо представить
принципиальную технологическую схему блока (приложение 19). 2.6.
Характеристика опасных веществ должна включать: наименование
вещества; молекулярную
формулу; физико-химические
параметры (молекулярный вес, запах, цвет, температура кипения, плотность при
нормальных условиях); данные о взрывопожароопасности; реакционную
способность; коррозионную
активность; токсическую
опасность; характер
воздействия на организм человека; индивидуальные
средства защиты; меры первой
помощи пострадавшим, а также методы перевода (нейтрализации) вещества в
безопасное состояние. 2.7. Анализ
аварий на объектах, связанных с обращающимися опасными веществами, должен быть
направлен на выявление основных причин аварий и их исключение в дальнейшем. 2.8. При
определении основных факторов и возможных причин, способствующих возникновению
и развитию аварийных ситуаций, необходимо особое внимание уделить
техническому состоянию оборудования, близости параметров технологического
процесса к критическим значениям и т.д. (приложение 3). 2.9. Определение
возможных сценариев возникновения и динамики развития аварийных ситуаций
проводится с помощью типовой схемы (приложение 4). 2.10.
Каждая аварийная ситуация может иметь несколько стадий развития и при
определенных условиях может быть приостановлена или перейти на более высокий
уровень. Для каждой
стадии развития аварийных ситуаций устанавливается соответствующий уровень
(«А», «Б» и «В»). 2.11.
Для каждой возможной (ожидаемой) стадии развития аварийной ситуации проводится
анализ условий ее возникновения (приложение 5), перехода с одного
уровня на другой, оцениваются возможные
последствия, определяются оптимальные средства ее предупреждения и локализации,
выявляется готовность объекта к противоаварийной защите. 2.12.
Если при оформлении результата анализа состояния системы противоаварийной
защиты (приложение 6) выявляется
недостаточная готовность объекта к противоаварийной защите, должны разрабатываться специальные программы с приоритетом реализации мер,
предусматривающих дооснащение объекта
средствами контроля, автоматического регулирования, устройствами взрывопредупреждения и взрывозащиты,
быстродействующими отсекателями, системами безопасной аварийной остановки
объекта, оповещения, защиты и спасения людей; создание запасов дегазирующих
реагентов, совершенствование систем улавливания и дегазации вредных выбросов, устройство
систем локализации, препятствующих распространению неорганизованных выбросов на
территории организации и за ее пределами, и т.п. 2.13.
Требования к надежности, точности и быстродействию технических средств
определяются с учетом опасности объекта. 2.14.
Организационно-технические решения должны быть направлены на повышение
противоаварийной устойчивости технологического объекта (группы объектов) и
обеспечивать оперативное обнаружение предпосылок аварийной ситуации, оповещение
персонала организации, создание необходимых условий для быстрой локализации и
ликвидации аварийной ситуации на ранней стадии развития. 2.15.
Оценку вероятности реализации аварийных ситуаций и сценариев их дальнейшего
развития рекомендуется проводить, используя метод анализа «дерева отказов и
событий» (приложения 7, 8). 2.16.
Частота реализации каждого сценария аварийных
ситуаций рассчитывается путем умножения частоты аварийной ситуации на
вероятность конечного события (приложение 8). 2.17. Для
каждого сценария (или группы сценариев) указывают поражающие факторы (взрыв,
выброс опасных веществ и т.п.), количества опасных веществ,
участвующих в аварийной ситуации и в создании поражающих факторов (приложение 9). 2.18.
Расчет вероятных зон поражения ведут для факторов, которые имеют место при
аварии. Поражающими факторами аварии могут быть: воздушная
ударная волна, возникающая при взрывах; тепловое
излучение «огненного шара», продуктов горения при пожаре; поражающее
воздействие на людей и природную среду вследствие выброса токсичных веществ; осколочные поля,
создаваемые летящими обломками технологического оборудования и строительных
конструкций (приложение 10). 2.19.
По результатам анализа условий возникновения, путей развития аварий и оценки их
последствий необходимо установить возможность перехода аварийной ситуации на
уровень «Б» и дать краткое описание возможных сценариев (приложения 4, 11). 2.20.
Графическое представление ситуационного плана аварийных ситуаций на объекте
зависит от уровня аварийной ситуации: для аварийной
ситуации уровня «А» это план расположения основного технологического
оборудования, который рекомендуется представлять по технологическим блокам
объекта; для аварийной
ситуации уровня «Б» - план объекта (цеха, установки, группы цехов и т.п.)
(приложения 12, 13); 2.21. На плане
рекомендуется указывать места размещения основного технологического
оборудования, межблочной отсекающей арматуры, пультов управления, средств
противоаварийного назначения (огнетушители, гидранты, средства индивидуальной
защиты, средства оповещения и т.п.), эвакуационные выходы, зоны возможного
поражения для наиболее опасного и наиболее вероятного сценария аварийной
ситуации, а также места подъезда и маневрирования спецтехники. 2.22. Основные
опасности технологического блока (объекта) связаны с проявлением поражающих
факторов, таких, как взрыв, пожар, токсическое поражение или их сочетание. На
плане необходимо указать, проявление каких факторов имеет место в данном
случае. 2.23. В перечне
наиболее значимых факторов, влияющих на показатели риска, рекомендуется
указывать те, которые оказывают наибольшее влияние на вероятность возникновения
аварийной ситуации и величину нанесения наибольшего ущерба. 2.24.
Предложения по внедрению мер, направленных на уменьшение риска аварии на
объекте (технологическом блоке), разрабатываются на базе результатов
анализа опасности. III. ТРЕБОВАНИЯ К СОСТАВЛЕНИЮ
ОПЕРАТИВНОЙ ЧАСТИ ПЛАС
3.1.
Содержание оперативной части ПЛАС определяется уровнем аварийных ситуаций,
которые в зависимости от их масштаба могут быть трех уровней - «А», «Б» и «В»: на уровне «А»
аварийная ситуация характеризуется развитием в пределах одного блока объекта
(цеха, установки, производственного участка), являющегося структурным
подразделением организации; на уровне «Б»
аварийная ситуация характеризуется переходом за пределы
одного блока объекта (цеха, установки, производственного участка) и развитием
ее в пределах организации; на уровне
«В» аварийная ситуация характеризуется
развитием и выходом за пределы территории организации, возможностью воздействия
поражающих факторов на население близлежащих населенных пунктов и другие
организации (объекты), а также окружающую среду. 3.2. При
разработке оперативной части ПЛАС для аварийных ситуаций на уровнях «А» и «Б»
необходимо: обеспечить
согласованность действий персонала организации и аварийно-спасательных служб
(формирований); установить
перечень должностных лиц, ответственных за выполнение конкретных действий; установить
порядок осуществления связи аварийно-спасательных служб (формирований) с
органами государственного надзора и органами местного самоуправления; определить действия
профессиональных и нештатных аварийно-спасательных формирований по локализации
и ликвидации аварийных ситуаций; привести
опознавательные признаки уровней аварийных ситуаций и их значения,
по которым управление работами по локализации и ликвидации аварийной ситуации
переходит на уровень «Б». 3.3. ПЛАС уровня
«А» разрабатывается для руководства действиями производственного персонала
технологического блока, членов нештатных аварийно-спасательных формирований и
привлекаемых, в случае необходимости, профессиональных аварийно-спасательных
формирований по локализации и ликвидации аварийных ситуаций, предупреждению их распространения на другие блоки объекта
(цеха, отделения, установки и т.д.). ПЛАС на уровне
«А» должен включать: краткую
характеристику опасности технологических блоков, входящих в состав объекта
(цеха, отделения, установки, производственного участка и т.д.); принципиальные
технологические схемы блоков, входящих в состав объекта (цеха, отделения,
установки, производственного участка и т.д.); план расположения
основного технологического оборудования блоков, входящих в состав объекта
(цеха, отделения, установки, производственного участка и т.д.); оперативную
часть ПЛАС (приложение 20). Приложения к ПЛАС
должны содержать: список и схему
оповещения должностных лиц, аварийно-спасательных формирований, организаций и
служб, ответственных за выполнение мероприятий по локализации и ликвидации
аварийной ситуации, с указанием адресов и телефонов (приложения 14, 15); перечень
инструментов, материалов, допустимых к применению в конкретных условиях,
средств индивидуальной защиты членов нештатных аварийно-спасательных формирований
с указанием количества и места их хранения (аварийные шкафы) (приложение 16); обязанности
ответственного руководителя работ и других должностных лиц организации по
локализации и ликвидации аварийных ситуаций на объекте; инструкцию по
безопасной остановке технологических блоков, входящих в состав объекта (цеха,
отделения, установки, производственного участка и т.д.). 3.4. При
отсутствии в организации профессионального аварийно-спасательного формирования
или невозможности прибытия другого профессионального аварийно-спасательного
формирования, аттестованного на проведение газоспасательных работ, в срок,
установленный ПЛАС, обязанности по проведению газоспасательных
работ возлагаются на нештатные аварийно-спасательные формирования организации,
которые создаются в соответствии со статьей 10
Федерального закона «О промышленной безопасности опасных производственных
объектов» от 21.07.1997 № 116-ФЗ (Собрание
законодательства Российской Федерации. 1997. № 30. Ст. 3588) на химически
опасных производственных объектах во всех случаях, когда имеется необходимость
проведения аварийной остановки производства или иных работ с участием людей и
не исключена возможность аварийного выделения вредных веществ в атмосферу
рабочей зоны. 3.5. В краткой
характеристике опасности технологического блока должны быть представлены: степень
опасности и характер воздействия веществ на организм человека,
индивидуальные средства защиты; количества
опасных веществ в блоке и участвующих в создании поражающих
факторов для наиболее опасного по последствиям сценария аварийной ситуации; поражающие
факторы аварийной ситуации (ударная волна, тепловое излучение, токсическое
поражение и т.д.); размер зон
действия поражающих факторов для наиболее опасной по последствиям сценария
аварийной ситуации; вероятности
возникновения наиболее вероятного и наиболее опасного по своим последствиям
сценариев аварийной ситуации. 3.6. На
принципиальной технологической схеме указываются направления потоков обращающихся
в технологическом блоке веществ, места установки отсекающей арматуры, ее
технические характеристики, параметры технологического режима. 3.7.
Последовательное соединение отдельных блоков будет представлять блок-схему
объекта (цеха, отделения, установки, производственного участка и т.д.)
(приложение 18). 3.8.
Принципиальную технологическую схему необходимо составлять для всех блоков,
входящих в состав объекта (цеха, отделения, установки, производственного
участка и т.д.). 3.9. Границами
технологических блоков должны быть, как правило, автоматические отсекатели,
запорная арматура с дистанционным управлением, ручная запорная арматура (при
условии возможности ее практического использования в аварийной ситуации),
установленные на трубопроводах или оборудовании как по прямому, так и обратному
потоку материальной среды. Для пылеобразующих дисперсных продуктов границами блока могут быть шнековые питатели, секторные затворы и другие устройства,
обеспечивающие плотность (герметичность) системы при повышенном давлении в
условиях внутреннего взрыва. 3.10.
На принципиальной технологической схеме блока следует указать технологические
параметры, основные технические характеристики оборудования, технологические
потоки (с указанием их условных сечений, производительности и параметров),
регулирующую и запорную арматуру (условное обозначение, тип исполнения,
быстродействие), приборы, средства и системы контроля и регулирования, системы
противоаварийной защиты (с указанием их основных характеристик), имеющие непосредственное отношение к локализации и
ликвидации аварийной ситуации. 3.11.
На принципиальной технологической схеме должен быть указан код (обозначение)
технологического оборудования, арматуры, трубопроводов, соответствующий
регламенту и фактическому их кодированию по месту (приложение 19). 3.12.
В случае использования принципиальной технологической схемы объекта (цеха,
отделения, установки, производственного участка и т.д.) должны быть указаны
границы технологических блоков с необходимой характеристикой (приложение 18). 3.13.
Принципиальная технологическая схема должна
быть наглядной, легко читаемой, без включения элементов, не имеющих прямого
отношения к локализации и ликвидации аварийной ситуации, при необходимости
может дополняться пояснительными надписями. 3.14. На плане
расположения оборудования технологических блоков должны быть указаны места
расположения: основного технологического
оборудования; границы
технологических блоков; отсекающей
запорной арматуры, средств противоаварийной защиты, пультов
(устройств) управления, автоматических извещателей, средств связи и оповещения,
а также инструмента, материалов, средств индивидуальной защиты, имеющих
непосредственное отношение к локализации и ликвидации аварийной ситуации; эвакуационных
выходов, маршрутов эвакуации; путей подъезда,
мест установки и маневрирования спецтехники; убежищ и мест
укрытий. 3.15.
На план расположения оборудования технологических блоков могут дополнительно
наноситься места наиболее вероятного
возникновения аварийных ситуаций, размеры и границы потенциально опасных зон и
другие характеристики. Дополнительно
могут указываться количественные показатели, характеризующие потенциальную
опасность блоков, основные дестабилизирующие факторы и критические значения
параметров технологического процесса. 3.16.
В качестве планов расположения оборудования технологических блоков
целесообразно использовать планы расположения оборудования объектов (цеха,
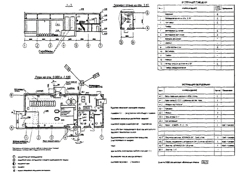
отделения, установки, производственного участка и т.д.), в состав которого входят эти блоки (приложение 12). 3.17.
Оперативная часть ПЛАС уровня «А» оформляется в виде таблицы (приложение 20) и включает следующие графы: «Наименование,
уровень и место аварийной ситуации» - графа № 1. В графе
фиксируется наименование стадии развития аварии по принятым сценариям с
указанием места. «Опознавательные
признаки аварийной ситуации» - графа № 2. Здесь указываются предпосылки
аварийной ситуации и ее опознавательные признаки с указанием внешних эффектов и
других критериев, по которым может быть идентифицирована (выявлена) та или иная
стадия развития аварийной ситуации. «Оптимальные
способы противоаварийной защиты (ПАЗ)» - графа № 3. В этой графе
описываются организационно-технические решения (мероприятия), позволяющие
оперативно обнаружить и предупредить возникновение аварийной ситуации или
локализовать ее на ранней стадии проявления. «Технические
средства (системы) противоаварийной защиты, применяемые при подавлении и
локализации аварийной ситуации (ПАЗ)» - графа № 4. В этой
графе перечисляются средства, которые имеются на объекте и используются для
локализации и ликвидации аварийной ситуации. «Исполнители и
порядок их действий» - графа № 5. Порядок действия исполнителей должен
предусматривать: выявление и
оценку аварийной ситуации или угрозы ее возникновения по опознавательным
признакам; оповещение
персонала производства (цеха, отделения, установки, производственного участка и
т.д.) и диспетчера предприятия (объекта) об аварийной ситуации или угрозе ее
возникновения; включение
противоаварийных систем; отключение
поврежденного участка, полную или частичную остановку производства (цеха,
отделения, установки, производственного участка и т.д.); вывод из опасной
зоны персонала с указанием порядка обеспечения и номенклатуры средств
индивидуальной защиты; другие меры,
предупреждающие развитие аварийной ситуации с учетом специфики производства. 3.18.
При описании действий персонала следует особо подчеркнуть те из них, которые не
допускают промедления и требуют немедленного исполнения. 3.19.
При описании действий аварийно-спасательных формирований следует указать
ориентировочное время их прибытия и развертывания. 3.20. Для каждой
аварийной ситуации должны быть определены последовательность введения в
действие систем противоаварийной защиты, отключения аппаратов и механизмов,
электроэнергии и других энергоносителей, режим работы вентиляции
и систем очистки воздуха, порядок использования средств спасения людей,
локализации и ликвидации аварийных ситуаций. При
этом должно быть учтено влияние выполняемых переключений и отключений на работу
систем противоаварийной защиты, жизнеобеспечения и других систем, которые являются существенными при ликвидации аварийной
ситуации. 3.21.
ПЛАС уровня «Б» разрабатывается для руководства действиями производственного
персонала цеха (установки, производства и т.д.), членов аварийно-спасательных
формирований, пожарных и медицинских подразделений, а также для персонала
смежных или технологически связанных цехов (установок и т.д.) по локализации и
ликвидации аварийных ситуаций, предупреждению их распространения на другие объекты
организации и за ее пределы, а также по спасению и выводу людей как из зоны
поражения, так и из потенциально опасных зон. ПЛАС уровня «Б»
включает в себя дополнительно к перечисленным в пункте 3.3 следующие документы: оперативную
часть ПЛАС (приложение 21); блок-схему
технологического объекта; ситуационный
план технологического объекта (установки, цеха или группы цехов)
(приложение 13). 3.22. В
блок-схеме технологического объекта необходимо обозначать объект со всеми
входящими в него блоками, отделениями или производственными участками, указав
прямые и обратные межобъектовые технологические потоки, их характеристики и
параметры, а также граничную для объекта отсекающую арматуру, ее тип и основные
технические характеристики (условное обозначение, быстродействие), имеющие
непосредственное отношение к локализации и ликвидации аварийной ситуации. 3.23. На
ситуационном плане технологического объекта необходимо указать: места
расположения цехов, установок организации; места скопления
опасных продуктов с указанием наименования и массы продукта; места установки
межпроизводственной отсекающей арматуры, ее тип и основные технические
характеристики (для аварийных ситуаций, охватывающих группу цехов, установок
организации и т.д.); места нахождения
средств противоаварийной защиты; места
расположения пунктов или средств связи и оповещения; эвакуационные
выходы и маршруты эвакуации; убежища и места
укрытий; пути подъезда,
места установки и маневрирования спецтехники; места наиболее
вероятного возникновения аварийных ситуаций; зоны возможного
поражения обслуживающего персонала организации с учетом распространения
взрывных и ударных волн, направления движения взрывоопасных и токсичных
облаков. В качестве
ситуационного плана технологического объекта может быть использован план группы
цехов, установок или генплан организации. IV. ОБЯЗАННОСТИ ОТВЕТСТВЕННОГО
РУКОВОДИТЕЛЯ РАБОТ, ИСПОЛНИТЕЛЕЙ И ДРУГИХ ДОЛЖНОСТНЫХ ЛИЦ ОРГАНИЗАЦИИ ПО
ЛОКАЛИЗАЦИИ И ЛИКВИДАЦИИ АВАРИЙНЫХ СИТУАЦИЙ
4.1.
Общие положения. 4.1.1. Руководство работами по локализации и ликвидации аварийной ситуации,
спасению людей и снижению воздействия опасных факторов осуществляет ответственный
руководитель работ по локализации и ликвидации аварийной ситуации в организации
(далее - Ответственный руководитель). 4.1.2.
Для принятия эффективных мер по локализации и ликвидации аварийной ситуации
Ответственный руководитель создает командный пункт (оперативный штаб),
функциями которого являются: сбор и
регистрация информации о ходе развития аварийной ситуации и принятых мерах по
ее локализации и ликвидации; текущая оценка
информации и принятие решений по оперативным действиям в зоне аварийной
ситуации и за ее пределами; координация
действий персонала организации (объекта) и всех привлеченных подразделений и
служб, участвующих в локализации и ликвидации аварийной ситуации. 4.1.3.
Вышестоящий руководитель имеет право заменить Ответственного руководителя или
принять на себя руководство локализацией и ликвидацией аварийной ситуации. 4.1.4.
На командном пункте могут находиться только лица, непосредственно участвующие в
локализации и ликвидации аварийной ситуации. 4.1.5.
На командном пункте Ответственный руководитель организует ведение журнала
ликвидации аварийной ситуации, где фиксируются выданные задания и результаты их
выполнения по времени. 4.1.6. Лица,
вызванные для спасения людей и локализации и ликвидации аварийной ситуации,
сообщают о своем прибытии Ответственному руководителю и по его указанию
приступают к исполнению своих обязанностей. 4.1.7.
Должностные лица и исполнители, участвующие в ликвидации аварийной ситуации,
должны информировать Ответственного руководителя о ходе выполнения его распоряжений. 4.1.8.
Работы в загазованной среде выполняют аварийно-спасательные формирования
(профессиональные и (или) нештатные), аттестованные на этот вид
аварийно-спасательных работ в установленном порядке. 4.1.9.
Ответственным руководителем является: на уровне «А»
развития аварийной ситуации - начальник цеха (производственного участка,
установки), до его прибытия на место аварии - начальник смены
(отделения), сменный мастер; на уровне «Б»
развития аварийной ситуации - руководитель организации (технический руководитель
организации), до его прибытия на место аварии - диспетчер организации
(начальник производства, цеха, установки). 4.2.
Ответственный руководитель должен: 4.2.1.
На уровне «А» развития аварийной ситуации: оценить
обстановку, выявить количество и местонахождение людей,
застигнутых аварией, принять меры по
оповещению работников организации и населения (при необходимости) об аварийной
ситуации; принять меры по
оцеплению района аварии и опасной зоны; принять
неотложные меры по спасению людей, локализации и ликвидации аварийной ситуации; обеспечить вывод
из опасной зоны людей, которые не принимают непосредственного участия в
локализации и ликвидации аварийной ситуации; ограничить
допуск людей и транспортных средств в опасную зону; привлекать к
аварийной остановке производств только тех лиц из числа производственного
персонала, которые подготовлены, оснащены в соответствии с табелем оснащения
членов нештатного аварийно-спасательного формирования (приложение 17) и аттестованы в установленном
порядке; контролировать
правильность действий персонала, а в случае необходимости - действия
аварийно-спасательных, пожарных, медицинских подразделений по спасению людей,
локализации и ликвидации аварийной ситуации на производстве и выполнение своих
распоряжений; информировать
руководство организации об аварии, территориальные органы Госгортехнадзора
России, Государственной инспекции труда, а при необходимости - территориальные
органы МЧС России, органы местного самоуправления
о ходе и характере аварии, о пострадавших в ходе спасательных работ; уточнять и
прогнозировать ход развития аварийной ситуации, при необходимости вносить
корректировку в ПЛАС. 4.2.2. На уровне
«Б» развития аварийной ситуации дополнительно к пункту 4.2.1 Ответственный руководитель должен: в случае
изменения места расположения командного пункта оповестить об этом всех
привлекаемых к работам по локализации и ликвидации аварийной ситуации; руководить
действиями персонала организации, аварийно-спасательных, пожарных,
медицинских подразделений по спасению людей, локализации и ликвидации аварийной
ситуации на объекте и контролировать выполнение своих распоряжений. 4.3. Обязанности
технического руководителя организации: 4.3.1.
Технический руководитель организации должен обеспечить: разработку
специальных программ (с указанием приоритетности реализации), предусматривающих дооснащение
объекта средствами контроля, автоматического регулирования, устройствами взрывопредупреждения и взрывозащиты,
быстродействующими отсекателями, системами безопасной аварийной остановки
организации (объекта), оповещения, защиты и спасения людей, создание запасов
дегазирующих реагентов, совершенствование систем улавливания и дегазации вредных
выбросов, устройство систем локализации,
препятствующих распространению неорганизованных выбросов на территории
организации и за ее пределами, и т.п., если при разработке ПЛАС выявляется недостаточная готовность организации
(объекта) к противоаварийной защите; введение в
действие в случае необходимости резервных систем жизнеобеспечения, сигнализации
и противоаварийной защиты, то есть должны существовать резервные линии связи, назначены дублеры
специалистов, определен альтернативный центр управления и т.п.; оперативность
обнаружения, эффективность локализации и ликвидации аварийной ситуации путем
применения технических средств с необходимыми надежностью и быстродействием и
созданием в цехах, отделениях или участках, для которых разработаны ПЛАС,
нештатных аварийно-спасательных формирований из числа специально
подготовленного и аттестованного в установленном порядке производственного
персонала, а также при необходимости профессиональными аварийно-спасательными
формированиями; распределение
обязанностей между производственным персоналом, использование надежных средств
оповещения и связи, рационального размещения пультов (устройств) управления
противоаварийными системами; информирование в
установленном порядке должностных лиц, ведомств и организаций о результатах
выполненного при разработке ПЛАС анализа опасности организации (объекта),
о возможности проявления действия опасных факторов аварийной ситуации за
пределами территории организации, о характере и потенциальной тяжести
происшествия; наличие в
необходимом количестве и ассортименте современных антидотов и необходимых
фармацевтических препаратов, если при аварии произошло выделение вредных
веществ, а также дезактивационного оборудования, средств защиты
для медицинского персонала; взаимодействие с
местными органами исполнительной власти (комиссией по чрезвычайным ситуациям) и
органами местного самоуправления. 4.3.2.
Технический руководитель организации, получив сообщение об аварийной ситуации,
должен немедленно прибыть в организацию, сообщить об этом Ответственному
руководителю и обеспечить: организацию
оказания своевременной помощи пострадавшим; принятие
необходимых мер по привлечению опытных рабочих и специалистов
(из числа руководящих работников и специалистов) в бригады для дежурства и
выполнения необходимых работ, связанных с локализацией или ликвидацией аварии,
а также по своевременной доставке необходимых материалов и оборудования; работу аварийных
и материальных складов и доставку материалов, инструмента и т.п. к месту
аварийной ситуации; руководство работой
транспорта, привлекаемого для ликвидации аварийной ситуации; при аварийных
работах продолжительностью более 6 часов организацию питания и отдыха всех лиц,
привлекаемых к ликвидации аварии; информирование в
установленном порядке о характере аварийной ситуации и ходе спасательных и
восстановительных работ. 4.4. Обязанности
диспетчера организации: при получении
сообщения об аварийной ситуации диспетчер должен немедленно прекратить
переговоры, не имеющие непосредственного отношения к происшедшей аварийной
ситуации, и известить о ней должностных лиц, ведомства и организации по списку
(приложение 14); при аварии в
масштабе организации до прибытия технического руководителя организации
диспетчер выполняет обязанности Ответственного руководителя, организует работы
по спасению людей, локализации и ликвидации аварийной ситуации в
соответствии с ПЛАС конкретного (данного)
объекта. Командным пунктом по локализации и ликвидации аварийной ситуации в
данном случае является рабочее место диспетчера. При необходимости диспетчер
принимает меры по организации нового командного пункта; по прибытии
технического руководителя организации диспетчер должен его проинформировать о
состоянии работ по спасению людей, локализации и ликвидации аварийной ситуации
и поступить в распоряжение Ответственного руководителя. 4.5.
Руководитель аварийно-спасательной службы (формирования) обязан: руководить
газоспасательными работами в соответствии с заданиями Ответственного
руководителя и оперативной частью ПЛАС; держать
постоянную связь с Ответственным руководителем в организации и по согласованию
с ним определить газоопасную зону, после чего установить предупредительные
знаки и выставить перед загазованным участком дежурные посты из членов
нештатных аварийно-спасательных формирований; до прибытия на
место аварийной ситуации Ответственного руководителя проводить работы в
соответствии с мероприятиями ПЛАС самостоятельно. 4.6. Начальник
цеха, участка, установки, где произошла аварийная ситуация, должен: выполнять
распоряжения Ответственного руководителя; до прибытия на
место аварийной ситуации Ответственного руководителя выполнять его обязанности,
руководствуясь ПЛАС. 4.7. Начальник
смены (сменный мастер) цеха, в котором произошла аварийная ситуация, должен: немедленно
сообщить о ней диспетчеру организации, в аварийно-спасательную службу
(формирование), пожарную часть организации; до прибытия
Ответственного руководителя организовать и начать работу по спасению людей и
локализации аварийной ситуации в соответствии с мероприятиями ПЛАС и
создавшейся обстановкой. 4.8. Заместитель
начальника цеха (технолог цеха), в котором произошла аварийная ситуация,
должен: собрать
нештатное аварийно-спасательное формирование из числа работников цеха,
установки, участка и т.д., обученных и аттестованных в установленном порядке, и руководить их работой по
локализации и ликвидации аварийной ситуации; докладывать
Ответственному руководителю о текущем состоянии технологического процесса в
целях предупреждения возможных дальнейших осложнений и создания необходимых
условий для успешной локализации и ликвидации аварийной ситуации; в зависимости от
обстановки перевести нормальный технологический режим на режим безопасной
остановки или прекратить его. 4.9. Мастера,
бригадиры, рабочие, аппаратчики, операторы и т.д. цеха, в котором произошла
аварийная ситуация, должны: немедленно
сообщить об аварийной ситуации непосредственному руководителю, а при его
отсутствии - диспетчеру организации; принять меры по
выводу людей из опасной зоны локализации и ликвидации аварийной ситуации в
соответствии с ПЛАС; при
необходимости (согласно ПЛАС или по указанию Ответственного руководителя)
отключить аппараты, установки, агрегаты, коммуникации и т.п. 4.10.
Руководители служб главного механика, главного энергетика, главного технолога,
главного прибориста организации должны: обеспечить
создание специализированных бригад из указанных служб для выполнения работ по
локализации и ликвидации аварийной ситуации и восстановлению нормальной работы
производства; по указанию
Ответственного руководителя работ обеспечить включение или отключение
электроэнергии, работу электромеханического и энергетического оборудования,
сигнализации, средств связи, функционирование паровых, тепловых и других сетей. 4.11.
Инженерно-технические работники, мастера, бригадиры и рабочие других цехов
должны, получив информацию об аварийной ситуации, выполнять необходимые
мероприятия в соответствии с ПЛАС и докладывать о своих действиях
Ответственному руководителю. 4.12.
Начальник пожарной части организации должен в соответствии с действующими в
пожарной части руководящими документами и инструкциями, с учетом конкретной
обстановки на месте аварийной ситуации и оперативной части ПЛАС: организовать
своевременный вывоз резервной и свободной смен пожарной части на место
аварийной ситуации; руководить
работами по тушению пожара; держать
постоянную связь с Ответственным руководителем; обеспечивать
взаимодействие и координацию действий с аварийно-спасательными формированиями. 4.13. Работники
медицинского пункта (здравпункта) организации с учетом оперативной части ПЛАС и
действующими в здравпункте руководящими документами и
инструкциями должны немедленно выехать по вызову на место аварийной ситуации и
при необходимости оказать первую медицинскую помощь пострадавшим. Приложение
1
Рекомендуемое Пример
формы титульного листа плана локализации и ликвидации аварийных ситуаций
Приложение 2
Рекомендуемое Пример формы титульного листа
расчетно-пояснительной записки
Приложение 3
Рекомендуемое Форма и пример составления
перечня основных факторов и возможных причин, способствующих возникновению и
развитию аварийных ситуаций
Приложение 4
Рекомендуемое Типовая
схема построения сценариев развития аварийных ситуаций с указанием основных
причин их возникновения
Приложение
5
Рекомендуемое Пример
типового анализа аварийных ситуаций, условий их возникновения и развития
Приложение
6
Рекомендуемое Пример
оформления результата анализа состояния системы противоаварийной защиты (ПАЗ)
на объекте (блоке, установке и т.д.)
Приложение
7
Рекомендуемое «Дерево отказов» анализа причин
аварийной ситуации и вероятности ее проявления на газораздаточной станции (ГРС)
(пример)
Примечание. Значение величин вероятности
проявления причин отказов дано условно. Приложение
8
Рекомендуемое «Дерево
событий» (фрагмент) при аварийной ситуации на установке первичной переработки
нефти - разрушения дегидратора ДГ-1 (90 т нефти, Т < 100 °С, Р < 1 МПа) (пример)
Вероятность
разгерметизации дегидратора: P0 = 10-4 год-1. Тогда
вероятность развития аварийной ситуации по сценарию C1: РC1 = 10-4
× 5 · 10-2 × 4 · 10-2
× 2 · 10-2
= 4 · 10-9
год-1. Приложение
9
Рекомендуемое Количество
опасных веществ, участвующих в создании поражающих факторов при реализации
различных сценариев развития аварийной ситуации (пример)
Приложение
10
Рекомендуемое Пример
основных результатов расчета вероятных зон действия поражающих факторов
Приложение
11
Рекомендуемое Краткое
описание сценариев аварийных ситуаций (пример)
Приложение
13
Рекомендуемое Пример составления ситуационного
плана (для наиболее вероятной аварии - разрыв трубопровода с СУГ на территории
ГНС)
Выброс
сжиженного углеводородного газа может достигать 3,8 т. Поражающие
факторы аварии: тепловое
воздействие пожара пролива; ударная волна
взрыва топливно-воздушной смеси. Радиус зоны
смертельного поражения при пожаре пролива C1 = 190 м. Безопасные
расстояния при пожаре пролива C2 =
370 м. Полное
разрушение зданий и сооружений ударной волной C3 =
420 м. Частичное
разрушение зданий и сооружений ударной волной C4 =
630 м. Приложение
14
Рекомендуемое Пример
списка должностных лиц, подразделений и организаций, которые должны быть
немедленно извещены диспетчером организации об аварийной ситуации
Приложение
16
Рекомендуемое Список
инструмента, материалов, приспособлений и средств индивидуальной защиты
(пример)
Приложение 17
Рекомендуемое Табель
технического оснащения нештатного аварийно-спасательного формирования (НАСФ),
создаваемого из числа производственного персонала (пример)
Приложение
18
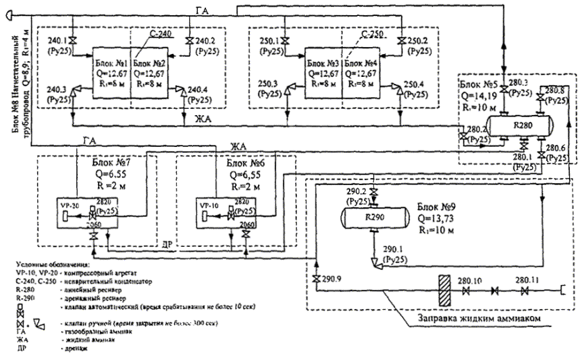
Рекомендуемое Пример составления блок-схемы
(блок-схема аммиачной холодильной установки)
Приложение
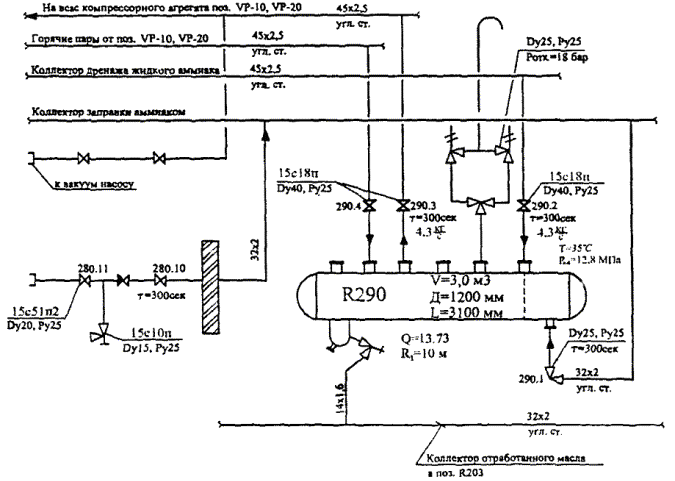
19
Рекомендуемое Принципиальная
технологическая схема блока № 9 (дренажный ресивер поз. R290)
(пример)
Примечание. Для сложных (насыщенных)
технологических схем основные технические характеристики оборудования и процесса можно представлять в виде таблицы. Приложение
20
Рекомендуемое Пример оперативной части плана
по локализации и ликвидации аварийных ситуаций уровня «А»
__________________________________________________________________________ (наименование технологического блока)
Начальник цеха (установки и т.д.) Главные специалисты цеха (установки
и т.д.) Примечание. Достаточно визировать последний
блок цеха
(установки и т.д.) Приложение
21
Рекомендуемое Пример
оперативной части плана локализации и ликвидации аварийных ситуаций уровня «Б»
__________________________________________________________________________ (наименование и номер цеха,
установки и т.д.)
Начальник цеха (установки и т.д.) Главные специалисты производства
(организации) Начальник производства | ||||||||||||||||||||||||||||||||||||||||||||||||||||||||||||||||||||||||||||||||||||||||||||||||||||||||||||||||||||||||||||||||||||||||||||||||||||||||||||||||||||||||||||||||||||||||||||||||||||||||||||||||||||||||||||||||||||||||||||||||||||||||||||||||||||||||||||||||||||||||||||||||||||||||||||||||||||||||||||||||||||||||||||||||||||||||||||||||||||||||||||||||||||||||||||||||||||||||||||||||||||||||||||||||||||||||||||||||||||||||||||||||||||||||||||||||||||||||||||||||||||||||||||||||||||||||||||||||||||||||||||||||||||||||||||||||||||||||||||||||||||||||||||||||||||||||||||||||||||||||||||||||||||||||||||||||||||||||||||||||||||||||||||||||||||||||||||||||||||||||||||||||||||||||||||||||||||||||||||||||||||||||||||
|
|
|
|