Бесплатная библиотека стандартов и нормативов www.docload.ru

Все документы, размещенные на этом сайте, не являются их официальным изданием и предназначены исключительно для ознакомительных целей.
Электронные копии этих документов могут распространяться без всяких ограничений. Вы можете размещать информацию с этого сайта на любом другом сайте.
Это некоммерческий сайт и здесь не продаются документы. Вы можете скачать их абсолютно бесплатно!
Содержимое сайта не нарушает чьих-либо авторских прав! Человек имеет право на информацию!

 

ГОСТ Р 52023-2003

ГОСУДАРСТВЕННЫЙ СТАНДАРТ РОССИЙСКОЙ ФЕДЕРАЦИИ

СЕТИ РАСПРЕДЕЛИТЕЛЬНЫЕ
СИСТЕМ КАБЕЛЬНОГО ТЕЛЕВИДЕНИЯ

Основные параметры. Технические требования.
Методы измерений и испытаний

ГОССТАНДАРТ РОССИИ

Москва

Предисловие

1 РАЗРАБОТАН Федеральным Государственным унитарным предприятием «Ордена Трудового Красного Знамени Научно-исследовательский институт радио» (ФГУП НИИР)

ВНЕСЕН Министерством Российской Федерации по связи и информатизации

2 ПРИНЯТ И ВВЕДЕН В ДЕЙСТВИЕ Постановлением Госстандарта России от 13 марта 2003 г. № 76-ст

3 ВВЕДЕН ВПЕРВЫЕ

СОДЕРЖАНИЕ

1 Область применения. 2

2 Нормативные ссылки. 2

3 Определения, обозначения и сокращения. 3

4 Классы систем кабельного телевидения. Структура кабельных распределительных сетей. 7

5 Основные параметры.. 11

5.1 Технические параметры кабельной распределительной сети. 11

5.2 Технические параметры головной станции кабельной распределительной сети. 14

6 Технические требования к кабельной распределительной сети. 18

7 Методы измерений и испытаний. 20

7.1 Общие положения. 20

7.2 Требования к средствам измерений. 20

7.3 Методы измерений параметров кабельной распределительной сети. 22

7.4 Методы измерений параметров головной станции. 33

Приложение А. Категории головных станций и элементов линейной сети. 53

Приложение Б. Характеристика боковых полос. 54

Приложение В. Сквозная амплитудно-частотная характеристика канала изображения. 55

Приложение Г. Дополнительные каналы распределения радиосигналов, разрешенные в кабельных распределительных сетях. 55

Приложение Д. Перечень рекомендуемых средств измерений1) 56

Приложение Е. Поле допуска импульсной характеристики. 57

Приложение Ж. Сетка частот для измерений отношения радиосигнала к составным помехам комбинационных частот. 57

Приложение И. Расчет комбинационных частот второго и третьего порядков. 58

Приложение К. Библиография. 58

ГОСТ Р 52023-2003

ГОСУДАРСТВЕННЫЙ СТАНДАРТ РОССИЙСКОЙ ФЕДЕРАЦИИ

СЕТИ РАСПРЕДЕЛИТЕЛЬНЫЕ СИСТЕМ КАБЕЛЬНОГО ТЕЛЕВИДЕНИЯ

Основные параметры. Технические требования. Методы измерений и испытаний

Distribution networks of cable TV systems. Basic parameters. Technical requirements.
Measurement and test methods

Дата введения 2003-07-01

1 Область применения

Настоящий стандарт распространяется на распределительные сети систем кабельного телевидения с частотным разделением каналов и полосой частот от 5 до 1000 МГц, предназначенные для двунаправленной или однонаправленной передачи радиосигналов телевидения, радиовещания, других сигналов электросвязи.

Полоса частот от 40 до 1000 МГц предназначена для распределения радиосигналов в прямом направлении, полоса частот от 5 до 30 МГц - для передачи радиосигналов в обратном направлении. Допускается расширение полосы частот обратного направления за счет полосы частот прямого направления.

Стандарт устанавливает параметры, технические требования, методы измерений и испытаний кабельных распределительных сетей при проектировании, строительстве, сертификации и эксплуатации.

Стандарт не распространяется на источники сигналов, приемные антенны с фидерами снижения и абонентское оборудование.

2 Нормативные ссылки

В настоящем стандарте использованы ссылки на следующие стандарты:

ГОСТ 12.1.006-84 Система стандартов безопасности труда. Электромагнитные поля радиочастот. Допустимые уровни на рабочих местах и требования к проведению контроля

ГОСТ 12.3.019-80 Система стандартов безопасности труда. Испытания и измерения электрические. Общие требования безопасности

ГОСТ 7845-92 Система вещательного телевидения. Основные параметры. Методы измерений

ГОСТ 11478-88 (МЭК 68-1-88, МЭК 68-2-1-90, МЭК 68-2-2-74, МЭК 68-2-3-69, МЭК 68-2-5-75, МЭК 68-2-6-82, МЭК 68-2-13-83, МЭК 68-2-14-84, МЭК 68-2-27-87, МЭК 68-2-28-90, МЭК 68-2-29-87, МЭК 68-2-32-75, МЭК 68-2-33-71, МЭК 68-2-52-84) Аппаратура радиоэлектронная бытовая. Нормы и методы испытаний на воздействие внешних механических и климатических факторов

ГОСТ 15150-69 Машины, приборы и другие технические изделия. Исполнения для различных климатических районов. Категории, условия эксплуатации, хранения и транспортирования в части воздействия климатических факторов внешней среды

ГОСТ 16465-70 Сигналы радиотехнические измерительные. Термины и определения

ГОСТ 18198-89 (МЭК 107-1-77) Телевизоры. Общие технические условия

ГОСТ 18471-83 Тракт передачи изображения вещательного телевидения. Звенья тракта и измерительные сигналы

ГОСТ 21879-88 Телевидение вещательное. Термины и определения

ГОСТ 22505-97 Совместимость технических средств электромагнитная. Радиопомехи индустриальные от радиовещательных приемников, телевизоров и другой бытовой радиоэлектронной аппаратуры. Нормы и методы испытаний

ГОСТ 23611-79 Совместимость радиоэлектронных средств электромагнитная. Термины и определения

ГОСТ 24375-80 Радиосвязь. Термины и определения

ГОСТ Р 50712-94 Соединительные линии и аппаратные звукового вещания. Технические характеристики. Методы измерений

ГОСТ Р 50890-96 Передатчики телевизионные маломощные. Основные параметры. Технические требования. Методы измерений

ГОСТ Р 51513-99 Совместимость технических средств электромагнитная. Оборудование распределительных сетей приемных систем телевидения и радиовещания. Нормы электромагнитных помех, требования помехоустойчивости и методы испытаний

ГОСТ Р 51515-99 Совместимость технических средств электромагнитная. Помехоустойчивость радиовещательных приемников, телевизоров и другой бытовой радиоэлектронной аппаратуры. Требования и методы испытаний

ГОСТ Р МЭК 60065-2002 Аудио-, видео- и аналогичная электронная аппаратура. Требования безопасности

3 Определения, обозначения и сокращения

В настоящем стандарте применяют следующие термины с соответствующими определениями и используют следующие обозначения и сокращения.

3.1 Термины и определения

3.1.1 система кабельного телевидения: Система, включающая в себя технические средства и кабельные линии связи, обеспечивающая услуги связи (телевидение, радиовещание, другие сообщения электросвязи). Системы кабельного телевидения подразделяют на классы.

3.1.2 распределительная сеть (кабельная распределительная сеть): Совокупность технических средств и устройств головной станции и линейной сети, обеспечивающих передачу радиосигналов в системе кабельного телевидения. Входом распределительной сети является вход головной станции, выходом распределительной сети - выход абонентской розетки.

3.1.3 головная станция: Совокупность технических средств и устройств, обеспечивающих усиление, преобразование и формирование радиосигналов телевидения, радиовещания, обработку других радиосигналов, - часть кабельной распределительной сети. В соответствии с классом системы кабельного телевидения головные станции подразделяют на центральную, узловую и местную. Головная станция включена между выходами источников сигналов и входом линейной сети.

3.1.4 центральная головная станция: Головная станция региональной кабельной распределительной сети, включенная между выходами источников сигналов и входом волоконно-оптической транспортной сети.

3.1.5 узловая головная станция: Головная станция городской кабельной распределительной сети, включенная между выходом транспортной сети (выходами источников сигналов) и входом волоконно-оптической или коаксиальной магистральной сети.

3.1.6 местная головная станция: Головная станция местной (районной) кабельной распределительной сети, включенная между фидерами снижения приемных антенн (выходами источников сигналов) и входом магистральной (домовой) сети.

3.1.7 линейная сеть: Совокупность технических средств и устройств, волоконно-оптических и коаксиальных кабельных линий, обеспечивающих однонаправленную передачу радиосигналов телевидения и радиовещания между выходом головной станции и выходом абонентской розетки и двунаправленную передачу других радиосигналов в кабельной распределительной сети.

3.1.8 транспортная сеть: Совокупность технических средств, устройств и кабельных линий линейной сети между выходом центральной головной станции и входами узловых головных станций.

3.1.9 магистральная сеть: Совокупность технических средств, устройств и кабельных линий линейной сети между выходом узловой головной станции (местной головной станции) и домовыми вводами.

3.1.10 домовая сеть: Совокупность технических средств, устройств и кабельных линий линейной сети между домовым вводом и выходом абонентской розетки.

3.1.11 абонентская сеть: Совокупность технических средств, устройств и кабельных линий, обслуживающих одного абонента в пределах занимаемой им площади жилого или общественного здания.

3.1.12 параллельные сети: Кабельные распределительные сети, имеющие единую зону обслуживания, линейные сети которых смонтированы в общих коммуникациях, зданиях или помещениях.

3.1.13 домовый ввод: Узел подключения домовой сети к магистральной сети или к местной головной станции.

3.1.14 абонентская линия: Элемент домовой сети между отводом абонентского ответвителя (выходом абонентского распределителя) и входом абонентской сети (абонентской розетки).

3.1.15 абонентский кабель: Коаксиальный кабель между выходом абонентской розетки и входом абонентского оборудования.

3.1.16 абонентская розетка: Элемент домовой сети, обеспечивающий подключение абонентского оборудования к абонентской сети или абонентской линии.

3.1.17 оптический узел: Совокупность технических средств и устройств, обеспечивающих сопряжение волоконно-оптического и коаксиального участков линейной сети.

3.1.18 оптический приемник: Элемент линейной сети, обеспечивающий преобразование оптического сигнала в электрические сигналы (радиосигналы).

3.1.19 оптический передатчик: Элемент линейной сети, обеспечивающий преобразование электрических сигналов (радиосигналов) в оптический сигнал.

3.1.20 канальный конвертор: Элемент головной станции, обеспечивающий преобразование по частоте радиосигнала основного канала приема в радиосигнал канала распределения.

3.1.21 канальный усилитель: Линейный усилитель, обеспечивающий усиление радиосигнала в полосе частот основного канала приема или канала распределения.

3.1.22 диапазонный усилитель: Линейный усилитель, обеспечивающий усиление радиосигналов в диапазоне частот телевидения или радиовещания.

3.1.23 широкополосный усилитель: Линейный усилитель, обеспечивающий усиление радиосигналов в полосе рабочих частот.

3.1.24 оптический усилитель: Элемент линейной сети, обеспечивающий усиление оптических сигналов без демодуляции и регенерации.

3.1.25 распределитель: Элемент линейной сети, обеспечивающий равное деление энергии радиосигнала (оптического сигнала) на несколько направлений.

3.1.26 ответвитель: Элемент линейной сети, обеспечивающий ответвление части энергии радиосигнала (оптического сигнала) на одно или несколько направлений.

3.1.27 корректор наклона амплитудно-частотной характеристики: Элемент линейной сети, обеспечивающий компенсацию наклона амплитудно-частотной характеристики линейной сети в полосе частот каналов распределения.

3.1.28 сумматор: Элемент кабельной распределительной сети, обеспечивающий сложение энергии радиосигналов (оптических сигналов) на общей нагрузке.

3.1.29 кабельный модем: Элемент системы кабельного телевидения, обеспечивающий цифровую модуляцию и демодуляцию радиосигнала.

3.1.30 прямое направление: Направление передачи радиосигналов в кабельной распределительной сети к абонентскому оборудованию.

3.1.31 обратное направление: Направление передачи радиосигналов в кабельной распределительной сети от абонентского оборудования.

3.1.32 однонаправленная передача: Распределение радиосигналов телевидения и радиовещания, других радиосигналов в кабельной распределительной сети в прямом направлении.

3.1.33 двунаправленная передача: Распределение радиосигналов телевидения и радиовещания в кабельной распределительной сети в прямом направлении и независимая одновременная передача других радиосигналов в прямом и обратном направлениях.

3.1.34 канал распределения: Радиоканал, в котором осуществляется однонаправленная передача радиосигнала.

3.1.35 канал обратного направления: Радиоканал, в котором осуществляется передача радиосигнала в обратном направлении.

3.1.36 смежные (соседние) каналы: Радиоканалы, полосы частот которых имеют одну общую граничную частоту.

3.1.37 специальные каналы: Радиоканалы, разрешенные к использованию в кабельной распределительной сети вне стандартных диапазонов частот вещательного телевидения.

3.1.38 «пилотное регулирование»: Способ автоматической стабилизации коэффициента передачи и наклона амплитудно-частотной характеристики в кабельной распределительной сети путем передачи специальных «пилот-сигналов» управления.

3.1.39 затухание (а): Отношение мощностей (Р) или напряжений (U) радиосигнала (оптического сигнала) на входе Р1(U1) и выходе Р2(U2) распределительной сети или ее элемента, выражаемое в децибелах и вычисляемое по формуле

а = 10lgР1/P2                                                            (1)

или

a = 20lgUl/U2.                                                             (2)

3.1.40 проходное затухание: Затухание радиосигнала, вносимое элементом линейной сети в полосе пропускания сети.

3.1.41 переходное затухание: Затухание радиосигнала между входом (выходом) и отводом ответвителя, между отводами ответвителя или выходами распределителя.

3.1.42 затухание разветвления: Затухание радиосигнала между входом и каждым из выходов распределителя.

3.1.43 коэффициент защиты отвода ответвителя от отраженной волны: Разность переходных затуханий между выходом и отводом и между входом и отводом ответвителя.

3.1.44 затухание несогласованности (ах): Отношение мощностей (Р) или напряжений (U) падающей (Рпад, Uпад) и отраженной (Ротр, Uотр) волн, выражаемое в децибелах и вычисляемое по формуле

ах = 10lgРпад/Ротр = 20lgUnад/Uотр.                                          (3)

3.1.45 опорное напряжение радиосигнала (U0): Значение напряжения радиосигнала, равное 1 мкВ.

3.1.46 уровень напряжения радиосигнала (U): Отношение значения напряжения радиосигнала на нагрузке Uн к опорному напряжению радиосигнала U0, вычисляемое по формуле

U = 20lgUн/U0.                                                            (4)

Пример записи: U дБ (мкВ).

3.1.47 радиосигнал телевидения: Радиосигнал вещательного телевидения или радиосигнал цифрового телевизионного вещания.

3.1.48 интегральный шум: Шум в канале обратного направления, состоящий из теплового шума, интермодуляционного шума и радиопомехи с равномерной спектральной плотностью мощности.

3.1.49 отношение радиосигнала к помехам комбинационных частот: Отношение напряжения радиосигнала изображения или ОВЧ ЧМ вещания к эффективному напряжению радиопомех комбинационных частот, обусловленных интермодуляцией, выраженное в децибелах.

3.1.50 максимальный уровень напряжения радиосигнала: Максимально допустимый уровень напряжения радиосигнала на выходе активного устройства кабельной распределительной сети при заданном отношении радиосигнала к помехам комбинационных частот.

3.1.51 отношение сигнала к перекрестной помехе: Отношение размаха продетектированного радиосигнала к размаху продетектированной помехи, обусловленной перекрестной модуляцией радиосигнала, выраженное в децибелах.

3.1.52 отношение радиосигнала к шуму: Отношение напряжения радиосигнала изображения (радиосигнала ОВЧ ЧМ вещания) к эффективному напряжению шума в полосе частот канала изображения (канала распределения), выраженное в децибелах.

3.1.53 отношение сигнала к фоновой помехе: Отношение размаха продетектированного радиосигнала к размаху продетектированной помехи, обусловленной фоновой модуляцией, выраженное в децибелах.

3.1.54 отношение радиосигнала изображения к одночастотной помехе: Отношение напряжения радиосигнала изображения к эффективному напряжению одночастотной радиопомехи в канале распределения, выраженное в децибелах.

3.1.55 наклон амплитудно-частотной характеристики: Разность усиления или затухания радиосигналов на двух фиксированных частотах между двумя точками линейной сети, выраженная в децибелах.

3.2 Обозначения

Uoп - опорный измерительный уровень напряжения радиосигнала изображения.

Uн.и - уровень напряжения радиосигнала изображения.

Uн.з - уровень напряжения радиосигнала звукового сопровождения.

Uб - уровень напряжения радиосигнала боковой частоты.

Uф.ц - фактический уровень напряжения радиосигнала с цифровой модуляцией.

fн.и - несущая частота радиосигнала изображения.

fн.з - несущая частота радиосигнала звукового сопровождения.

fб - боковая частота, соответствующая цветовой поднесущей.

fп - частота помехи.

IМАIII(K) - отношение радиосигнала изображения к помехе комбинационных частот (IMA) третьего порядка, обусловленной взаимодействием радиосигналов изображения, звукового сопровождения и цветовой поднесущей в кабельной распределительной сети с канальным (К) оборудованием, измеренное методом трех генераторов (III).

IМАIII(B) - отношение радиосигнала к помехе комбинационных частот (IMA) третьего порядка в кабельной распределительной сети с широкополосным (В) оборудованием, измеренное методом трех генераторов (III).

IМАII(B) - отношение радиосигнала к помехе комбинационных частот второго или третьего порядка в кабельной распределительной сети с широкополосным (В) оборудованием, измеренное методом двух генераторов (II).

CSON - отношение радиосигнала изображения к составной помехе комбинационных частот второго порядка, обусловленной взаимодействием радиосигналов изображения N каналов распределения в кабельной распределительной сети с широкополосным оборудованием.

CTBN - отношение радиосигнала изображения к составной помехе комбинационных частот третьего порядка, обусловленной взаимодействием радиосигналов изображения N каналов распределения в кабельной распределительной сети с широкополосным оборудованием.

MMDS - система многоканального многоточечного распределения радиосигналов.

3.3 Сокращения

АР - абонентская розетка.

АЧХ - амплитудно-частотная характеристика.

ВОЛС - волоконно-оптическая линия связи.

ГС - головная станция.

ДС - домовая сеть.

КРС - кабельная распределительная сеть.

СКТ - система кабельного телевидения.

В стандарте использованы также термины, определения и сокращения по ГОСТ 16465, ГОСТ 21879, ГОСТ 23611, ГОСТ 24375 и МСЭ-Р, Рек. 662 [1].

4 Классы систем кабельного телевидения. Структура кабельных распределительных сетей

4.1 Классы систем кабельного телевидения и состав оборудования кабельных распределительных сетей указаны в таблице 4.1.

Таблица 4.1

Класс системы

Область применения

Виды сигналов на входе КРС

Состав оборудования КРС

Условия работы

СКТ-1

Одно или несколько близстоящих зданий

1 Радиосигналы наземного телевидения и радиовещания

2 Сигналы спутникового телевидения и радиовещания

3 Радиосигналы системы MMDS

4 Радиосигналы кабельных модемов

Местная (локальная) КРС в составе:

- местная ГС

- одна или несколько домовых сетей

1 Однонаправленная или двунаправленная передача радиосигналов

СКТ-2

Район

1 Радиосигналы наземного телевидения и радиовещания

2 Сигналы спутникового телевидения и радиовещания

3 Радиосигналы системы MMDS

4 Радиосигналы кабельных модемов

5 Сигналы местных студий

Районная КРС в составе:

- местная ГС

- гибридная или коаксиальная магистральная сеть

- домовые сети

1 Двунаправленная передача радиосигналов

2 Предоставляемые услуги определяются оборудованием системы

СКТ-3

Город (округ города)

1 Оптические сигналы волоконно-оптической транспортной сети

2 Радиосигналы наземного телевидения и радиовещания

3 Сигналы спутникового телевидения и радиовещания

4 Радиосигналы системы MMDS

5 Радиосигналы кабельных модемов

6 Сигналы местных студий

Городская КРС в составе:

- узловая ГС

- гибридная магистральная сеть

- домовые сети

1 Двунаправленная передача радиосигналов

2 Предоставляемые услуги определяются оборудованием системы

СКТ-4

Регион (город)

1 Сигналы городских (центральных) студий

2 Оптические сигналы волоконно-оптических соединительных линий

3 Радиосигналы наземного телевидения и радиовещания

4 Сигналы спутникового телевидения и радиовещания

5 Радиосигналы системы MMDS

6 Радиосигналы кабельных модемов

Региональная КРС в составе:

- центральная ГС

- волоконно-оптическая транспортная сеть

- узловые ГС

- гибридные магистральные сети

- домовые сети

1 Передача радиосигналов по транспортной сети на узловые головные станции системы СКТ-3 и на оптические узлы систем

2 Предоставление широкого набора услуг

Примечание - Классификация систем кабельного телевидения условна, состав оборудования может быть изменен в процессе эксплуатации.

4.2 Примеры структурных схем построения кабельных распределительных сетей систем кабельного телевидения показаны на рисунках 4.1 - 4.4.

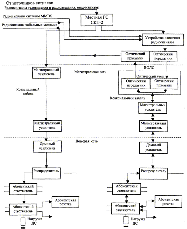
Рисунок 4.1 - Структурная схема местной кабельной распределительной сети СКТ-1

Рисунок 4.2 - Структурные схемы районной кабельной распределительной сети СКТ-2

Рисунок 4.3 - Структурная схема городской кабельной распределительной сети СКТ-3

Рисунок 4.4 - Структурная схема региональной кабельной распределительной сети СКТ-4

5 Основные параметры

Технические параметры нормируют для кабельной распределительной сети и для головной станции.

5.1 Технические параметры кабельной распределительной сети

Требования настоящего подраздела относятся к техническим параметрам кабельной распределительной сети, нормируемым для прямого и обратного направлений:

- для прямого направления - на выходе абонентской розетки;

- для обратного направления - на выходе обратного направления линейной сети.

5.1.1 Перечень параметров кабельной распределительной сети, нормируемых в прямом направлении:

- уровни напряжения радиосигналов изображения и ОВЧ ЧМ вещания в полосе частот распределения радиосигналов;

- разность уровней напряжения радиосигналов изображения и звукового сопровождения в канале распределения;

- разность уровней напряжения радиосигналов изображения в полосе частот распределения радиосигналов;

- фактические уровни напряжения радиосигналов с цифровой модуляцией в полосе частот распределения радиосигналов;

- неравномерность АЧХ каналов распределения радиосигналов вещательного телевидения и ОВЧ ЧМ вещания;

- импульсная характеристика (К-фактор) канала распределения радиосигнала вещательного телевидения;

- отношение радиосигнала изображения к шуму в полосе частот канала изображения;

- отношение радиосигнала цифрового телевизионного вещания к шуму в канале распределения;

- отношение радиосигнала ОВЧ ЧМ вещания к шуму в канале распределения;

- отношение радиосигнала изображения к одночастотной помехе в канале распределения;

- отношение радиосигнала цифрового телевизионного вещания к одночастотной помехе в канале распределения;

- отношение сигнала изображения к фоновой помехе;

- отношение радиосигнала изображения к составным помехам комбинационных частот третьего CTBN и второго CSON порядков в канале распределения;

- отношение сигнала изображения к перекрестной помехе;

- отношение минимального уровня радиосигнала изображения к одночастотной помехе в полосе промежуточных частот телевизора;

- переходное затухание между выходами абонентских розеток;

- субъективная оценка качества изображения на экране контрольного телевизора, подключенного к абонентской розетке.

5.1.2 Перечень параметров кабельной распределительной сети, нормируемых в обратном направлении:

- максимальный уровень напряжения немодулированного радиосигнала на входе обратного направления;

- наклон АЧХ в полосе частот обратного направления;

- отношение радиосигнала с цифровой модуляцией к интегральному шуму в канале обратного направления;

- отношение радиосигнала с цифровой модуляцией к одночастотной помехе в канале обратного направления.

5.1.3 Нормируемые параметры кабельной распределительной сети указаны в таблице 5.1.

Таблица 5.1

Наименование параметра

Норма

1 Прямое направление

1.1 Уровни напряжения радиосигналов изображения в полосе частот распределения радиосигналов, дБ (мкВ):

 

- максимальный

801)

- минимальный

60

1.2 Разность уровней напряжения радиосигналов изображения и звукового сопровождения в канале распределения, дБ:

 

- минимальная

10

- максимальная

20

1.3 Разность уровней напряжения радиосигналов изображения в полосе частот распределения радиосигналов, дБ, не более:

 

- от 40 до 1000 МГц

152)

- от 40 до 600 МГц

122)

- от 40 до 300 МГц

102)

- в пределах полосы частот 100 МГц линейной сети

7

- в смежных каналах

3

1.4 Уровни напряжения радиосигналов ОВЧ ЧМ вещания в полосе частот распределения радиосигналов, дБ (мкВ):

 

- максимальный

703)

- минимальный:

 

- при стереофоническом вещании

50

- при монофоническом вещании

40

1.5 Фактические уровни напряжения радиосигналов с цифровой модуляцией в полосе частот распределения радиосигналов, дБ (мкВ), не более

703)

1.6 Неравномерность АЧХ канала распределения радиосигнала вещательного телевидения, дБ, не более:

 

- в полосе частот от fн.и и fн.з

3

- в полосе частот 0,5 МГц в пределах полосы частот от fн.и и fн.з

0,5

1.7 Неравномерность АЧХ канала распределения радиосигнала ОВЧ ЧМ вещания, дБ, не более:

 

- в полосе частот канала распределения

34)

- в полосе частот 10 кГц в пределах полосы частот ±75 кГц относительно несущей частоты радиосигнала ОВЧ ЧМ вещания

0,3

1.8 Импульсная характеристика (К-фактор) канала распределения радиосигнала вещательного телевидения, %, не более

7

1.9 Отношение радиосигнала изображения к шуму в полосе частот канала изображения, дБ, не менее

43

1.10 Отношение радиосигнала цифрового телевизионного вещания к шуму в канале распределения, дБ, не менее

31

1.11 Отношение радиосигнала ОВЧ ЧМ вещания к шуму в канале распределения, дБ, не менее:

 

- при стереофоническом вещании

48

- при монофоническом вещании

38

1.12 Отношение радиосигнала изображения к одночастотной помехе в канале распределения, дБ, не менее

575)

1.13 Отношение радиосигнала цифрового телевизионного вещания к одночастотной помехе в канале распределения, дБ, не менее

31

1.14 Отношение сигнала изображения к фоновой помехе, дБ, не менее

46

1.15 Отношение радиосигнала изображения к составным помехам комбинационных частот третьего СТВN и второго CSON порядков в канале распределения, дБ, не менее,

где N - общее число каналов распределения

54

1.16 Отношение сигнала изображения к перекрестной помехе, дБ, не менее,

где LN = 10lg(N - l);

N - общее число каналов распределения

46 + LN6)

1.17 Отношение минимального уровня радиосигнала изображения к одночастотной помехе в полосе промежуточных частот телевизора, дБ, не менее, в диапазонах:

 

- метровых волн

10

- дециметровых волн

0

1.18 Переходное затухание между выходами двух абонентских розеток, дБ, не менее:

 

- при отсутствии каналов обратного направления

22

- при наличии каналов обратного направления

36

1.19 Субъективная оценка качества изображения на экране контрольного телевизора, подключенного к выходу абонентской розетки, по пятибалльной шкале оценок, баллов, не менее:

 

- при конвертировании радиосигнала вещательного телевидения и субъективной оценке качества изображения на входе головной станции кабельной распределительной сети 5 баллов

4

- при формировании радиосигнала вещательного телевидения на головной станции кабельной распределительной сети

4,5

2 Обратное направление

2.1 Максимальный уровень напряжения немодулированного радиосигнала на входе обратного направления, дБ (мкВ), не более

114

2.2 Наклон АЧХ в полосе частот обратного направления, дБ, не более

10

2.3 Отношение радиосигнала с цифровой модуляцией к интегральному шуму в канале обратного направления, дБ, не менее

257)

2.4 Отношение радиосигнала с цифровой модуляцией к одночастотной помехе в канале обратного направления, дБ, не менее

257)

1) При числе телевизионных каналов распределения более 20 максимальный уровень напряжения радиосигнала должен быть уменьшен на 3 дБ.

2) При распределении радиосигналов вещательного телевидения в смежных каналах разность уровней напряжения радиосигналов изображения должна быть уменьшена на 3 дБ.

3) Максимальный уровень напряжения радиосигнала ОВЧ ЧМ вещания и фактический уровень напряжения радиосигнала с цифровой модуляцией должны быть не менее чем на 3 дБ ниже минимального уровня напряжения радиосигнала изображения в пределах полосы частот 100 МГц линейной сети.

4) Требование относится к кабельной распределительной сети, обеспечивающей раздельное (канальное) конвертирование и усиление радиосигналов ОВЧ ЧМ вещания.

5) Отношение радиосигнала к одночастотной помехе может быть уменьшено с учетом кривой защитных отношений (рисунок 5.1, таблица 5.2).

6) Требование учитывает эффект уменьшения отношения сигнала к перекрестной помехе с увеличением числа распределяемых в сети телевизионных каналов.

7) Параметр нормируют при типе модуляции 16 QAM.

Рисунок 5.1 - Кривая защитных отношений для системы вещательного телевидения

Таблица 5.2 - Координаты точек перегиба кривой защитных отношений

Разность частот помехи и несущей изображения, МГц

Отношение радиосигнала к одночастотной помехе, дБ

Разность частот помехи и несущей изображения, МГц

Отношение радиосигнала к одночастотной помехе, дБ

-1,25

30

3,6 - 4,8

51

-0,75

46

5,7 - 6,25

29

0 - 1

57

6,5

45

3

42

6,75

14

5.2 Технические параметры головной станции кабельной распределительной сети

Требования настоящего подраздела относятся к техническим параметрам, нормируемым на выходе головной станции.

В зависимости от значения нормируемых параметров головные станции подразделяют на категории (таблица А.1).

5.2.1 Перечень нормируемых параметров головной станции с устройствами усиления и конвертирования по частоте радиосигналов телевидения и ОВЧ ЧМ вещания:

- коэффициент шума канального усилителя (конвертора);

- эффективность автоматической регулировки усиления (АРУ) радиосигнала;

- диапазон входных уровней напряжения радиосигнала изображения;

- отношение радиосигнала изображения к одночастотной помехе комбинационных частот третьего порядка IМАIII(K);

- отношение радиосигнала изображения к побочным помехам в смежных каналах, обусловленным взаимодействием радиосигналов изображения и звукового сопровождения в канале распределения;

- максимальный уровень напряжения радиосигнала изображения на выходе при допустимом отношении радиосигнала изображения:

- к одночастотной помехе комбинационных частот третьего порядка IМАIII(К),

- к побочным помехам в смежных каналах;

- диапазон регулировки уровня напряжения радиосигнала на выходе;

- неравномерность АЧХ канала распределения;

- избирательность в полосах частот смежных, зеркальных каналов и в полосе промежуточных частот;

- отношение сигнала к фоновой помехе;

- затухание несогласованности со стороны входа (выхода);

- отклонение значения несущей частоты радиосигнала от ее номинального значения при конвертировании.

5.2.2 Нормируемые параметры головной станции с устройствами усиления и конвертирования радиосигналов указаны в таблице 5.3.

Таблица 5.3

Наименование параметра

Норма

1 Коэффициент шума канального усилителя (конвертора), дБ, не более, в полосе частот:

 

- 40 - 300 МГц

10

- 300 - 1000 МГц

12

2 Эффективность автоматической регулировки усиления (АРУ) при изменении уровня напряжения радиосигнала изображения на входе ГС в диапазоне входных уровней должна обеспечивать изменение уровня радиосигнала на выходе, дБ, не более

По таблице А.1

3 Диапазон входных уровней напряжения радиосигнала изображения, дБ (мкВ), в пределах

-1)

4 Отношение радиосигнала изображения к одночастотной помехе комбинационных частот третьего порядка IМАIII(K), дБ, не менее

По таблице А.1

5 Отношение радиосигнала изображения к побочным помехам в смежных каналах на частотах fн.и - 6,5 МГц и fн.и + 13 МГц, обусловленным взаимодействием радиосигналов изображения и звукового сопровождения в канале распределения, дБ, не менее

572)

6 Максимальный уровень напряжения радиосигнала изображения на выходе, дБ (мкВ), не менее, при допустимом отношении радиосигнала изображения:

 

- к одночастотной помехе комбинационных частот третьего порядка IМАIII(K)

-1)

- к побочным помехам в смежных каналах

-1)

7 Диапазон регулировки уровня напряжения радиосигнала на выходе, дБ, не менее

10

8 Неравномерность АЧХ, дБ, не более:

8.1 Неравномерность АЧХ канала распределения радиосигнала вещательного телевидения в полосе частот:

 

- от fн.и до fн.з

2

- 0,5 МГц в пределах полосы частот от fн.и до fн.з

0,5

8.2 Неравномерность АЧХ канала распределения:

 

- радиосигнала ОВЧ ЧМ вещания

23)

- в полосе частот 10 кГц в пределах полосы частот ±75 кГц относительно несущей частоты радиосигнала ОВЧ ЧМ вещания

0,3

9 Избирательность

9.1 Избирательность телевизионного канального конвертора, дБ, не менее:

 

- на частотах, отстоящих на 8 МГц выше верхней и ниже нижней граничных частот канала распределения

57

- в полосе частот от fн.и - 6,5 МГц и fн.и - 3,0 МГц нижнего смежного канала и в полосе частот верхнего смежного канала на частотах fн.и + 8 МГц и выше при конвертировании радиосигналов вещательного телевидения в смежные каналы

30

- в полосе частот зеркального канала приема

57

- в полосе промежуточных частот для каналов приема:

 

- в полосе частот от 40 до 300 МГц

50

- в полосе частот от 300 до 1000 МГц

60

9.2 Избирательность телевизионного канального усилителя на частотах, отстоящих на 8 МГц выше верхней и ниже нижней граничных частот канала распределения, дБ, не менее

30

10 Отношение сигнала к фоновой помехе, дБ, не менее

52

11 Затухание несогласованности со стороны входа (выхода), дБ, не менее

По таблице А.1

12 Отклонение значения несущей частоты радиосигнала от номинального значения при конвертировании, кГц, не более

По таблице А.1

1) Значение нормируемого параметра указывают в технических документах на оборудование конкретного типа.

2) При распределении радиосигналов в смежных каналах.

3) Требование относится к устройствам ГС, обеспечивающим раздельное (канальное) конвертирование и усиление радиосигналов ОВЧ ЧМ вещания.

5.2.3 Перечень нормируемых параметров головной станции с устройством формирования радиосигнала вещательного телевидения (телевизионным модулятором):

- размах полного цветового видеосигнала на входе канала изображения модулятора, соответствующий номинальному коэффициенту модуляции;

- отношение радиосигнала изображения к одночастотной помехе комбинационных частот третьего порядка IМАIII(K);

- отношение радиосигнала изображения к побочным помехам в смежных каналах, обусловленным взаимодействием радиосигналов изображения и звукового сопровождения в канале распределения;

- максимальный уровень напряжения радиосигнала изображения на выходе при допустимом отношении радиосигнала изображения:

- к одночастотной помехе комбинационных частот третьего порядка IМАIII(К),

- к побочным помехам в смежных каналах;

- характеристика боковых полос частот телевизионного модулятора;

- отношение радиосигнала изображения к внеполосной помехе;

- отклонение значений несущей частоты радиосигнала изображения и разности несущих частот радиосигналов изображения и звукового сопровождения от номинальных значений;

- диапазон регулировки уровня напряжения радиосигнала изображения на выходе;

- разность уровней напряжения радиосигналов изображения и звукового сопровождения в канале распределения;

- сквозная АЧХ канала изображения;

- дифференциальное усиление и дифференциальная фаза в канале изображения;

- расхождение во времени сигналов яркости и цветности в канале изображения;

- импульсная характеристика (К-фактор) канала изображения;

- нелинейность сигнала яркости в канале изображения;

- перекос плоской части прямоугольных импульсов частоты полей и строк в канале изображения;

- отношение радиосигнала изображения к шуму в полосе частот канала изображения;

- отношение сигнала изображения к фоновой помехе;

- затухание несогласованности со стороны входа канала изображения;

- уровень мощности сигнала звукового сопровождения на входе канала звукового сопровождения, соответствующий номинальной девиации несущей частоты радиосигнала звукового сопровождения;

- нелинейные искажения сигнала звукового сопровождения;

- отклонение АЧХ канала звукового сопровождения от характеристики идеальной цепи предыскажений;

- отношение сигнала звукового сопровождения к взвешенному шуму.

5.2.4 Нормируемые параметры головной станции с устройством формирования радиосигнала вещательного телевидения (телевизионным модулятором) указаны в таблице 5.4.

Таблица 5.4

Наименование параметра

Норма

1 Размах полного цветового видеосигнала на входе модулятора, соответствующий номинальному коэффициенту модуляции 85 % ± 2,0 %, В

1 ± 0,3

2 Отношение радиосигнала изображения к одночастотной помехе комбинационных частот третьего порядка IМАIII(K), дБ, не менее

По таблице А.1

3 Отношение радиосигнала изображения к побочным помехам в смежных каналах на частотах от fн.и - 6,5 МГц и fн.и + 13,0 МГц, обусловленным взаимодействием радиосигналов изображения и звукового сопровождения в канале распределения, дБ, не менее

571)

4 Максимальный уровень напряжения радиосигнала изображения на выходе, дБ (мкВ), не менее, при допустимом отношении радиосигнала изображения:

 

- к одночастотной помехе комбинационных частот третьего порядка IМАIII(K)

-2)

- к побочным помехам в смежных каналах

-2)

5 Характеристика боковых полос частот (от fн.и - 1,25 МГц и fн.и + 6,5 МГц)

По приложению Б

6 Отношение радиосигнала изображения к внеполосной помехе в полосе частот от fн.и - 6,5 МГц и fн.и - 1,25 МГц, не менее

571)

7 Отклонение значения несущей частоты радиосигнала изображения от номинального значения, кГц, не более

По таблице А.1

8 Отклонение значения разности несущих частот радиосигналов изображения и звукового сопровождения от номинального значения, кГц, не более

По таблице А.1

9 Диапазон регулировки уровня напряжения радиосигнала изображения на выходе, дБ, не менее

10

10 Разность уровней напряжения радиосигналов изображения и звукового сопровождения в канале распределения, дБ:

 

- минимальная

10

- максимальная

20

11 Сквозная АЧХ канала изображения

По приложению В

12 Дифференциальное усиление в канале изображения, %, не более

103)

13 Дифференциальная фаза в канале изображения, ... °, не более

103)

14 Расхождение во времени сигналов яркости и цветности в канале изображения, нс, не более

±603)

15 Импульсная характеристика (К-фактор) канала изображения, %, не более

53)

16 Нелинейность сигнала яркости в канале изображения, %, не более

103)

17 Перекос плоской части прямоугольных импульсов частоты полей в канале изображения, %, не более

±1,53)

18 Перекос плоской части прямоугольных импульсов частоты строк в канале изображения, %, не более

±13)

19 Отношение радиосигнала изображения к шуму в полосе частот канала изображения, дБ, не менее

50

20 Отношение сигнала изображения к фоновой помехе, дБ, не менее

52

21 Затухание несогласованности со стороны входа канала изображения, дБ, не менее

30

22 Уровень мощности сигнала звукового сопровождения на входе канала звукового сопровождения, соответствующий номинальной девиации несущей частоты радиосигнала звукового сопровождения ±50 кГц, дБ (мВт)

0 ± 6

23 Нелинейные искажения сигнала звукового сопровождения в полосе модулирующих частот от 40 до 15000 Гц, %, не более, при девиации:

 

- ±50 кГц

1

- ±75 кГц

2

24 Отклонение АЧХ канала звукового сопровождения от характеристики идеальной цепи предыскажений в полосе частот от 40 до 15000 Гц (рисунок 5.2, таблица 5.5), дБ, не более

±1,5

25 Отношение сигнала звукового сопровождения к взвешенному шуму, при девиации частоты ±50 кГц, дБ, не менее

504)

1) При распределении радиосигналов в смежных каналах.

2) Максимальный уровень напряжения радиосигнала изображения на выходе ГС указывают в технических документах на оборудование конкретного типа.

3) Параметр нормируют от входа модулятора до выхода телевизионного измерительного демодулятора.

4) Параметр нормируют при использовании псофометрического фильтра, АЧХ которого соответствует требованию ГОСТ Р 50712 (рисунок 1).

Рисунок 5.2 - АЧХ цепи предыскажения с постоянной времени 50 мс

Таблица 5.5 - Значения АЧХ цепи предыскажения с постоянной времени 50 мс

Частота, кГц

Амплитуда, дБ

Частота, кГц

Амплитуда, дБ

Частота, кГц

Амплитуда, дБ

0,03

-0,41

0,8

-0,14

8,0

8,23

0,05

-0,41

1,0

0

10,0

9,95

0,1

-0,40

2,0

1,04

12,0

11,41

0,2

-0,39

4,0

3,71

14,0

12,68

0,4

-0,34

6,0

6,17

15,0

13,25

5.2.5 Перечень параметров головной станции с устройствами сложения радиосигналов на ее выходе:

- разность уровней напряжения радиосигналов изображения в полосе частот распределения радиосигналов в прямом направлении;

- отношение радиосигнала изображения к одночастотной помехе в канале распределения;

- отношение радиосигнала изображения к составным помехам комбинационных частот третьего CTBN и второго CSON порядков в канале распределения;

- максимальный уровень напряжения радиосигнала изображения на выходе головной станции при допустимом отношении радиосигнала изображения к составным помехам комбинационных частот третьего CTBN и второго CSON порядков.

5.2.6 Нормируемые параметры головной станции с устройствами сложения радиосигналов указаны в таблице 5.6.

Таблица 5.6

Наименование параметра

Норма

1 Разность уровней напряжения радиосигналов изображения в полосе частот распределения радиосигналов в прямом направлении, дБ, не более

По таблице А.1

2 Отношение радиосигнала изображения к одночастотной помехе в канале распределения, дБ, не менее

57

3 Отношение радиосигнала изображения к составным помехам комбинационных частот третьего CTBN и второго CSON порядков в канале распределения, дБ, не менее

60

4 Максимальный уровень напряжения радиосигнала изображения на выходе при допустимом отношении радиосигнала изображения к составным помехам комбинационных частот третьего CTBN и второго CSON порядков, дБ (мкВ)

-1)

1) Максимальный уровень напряжения радиосигнала изображения указывают в технических документах на оборудование конкретного типа.

6 Технические требования к кабельной распределительной сети

6.1 Кабельную распределительную сеть выполняют коаксиальными или оптическими кабелями, параметры которых устанавливают в технических условиях на эти изделия.

6.2 Головная станция кабельной распределительной сети и элементы линейной сети, выполненной на коаксиальном кабеле, должны иметь несимметричные входы и выходы номинальным сопротивлением 75 Ом.

В зависимости от значения затухания несогласованности активные и пассивные элементы линейной сети, выполненной на коаксиальном кабеле, подразделяют на категории (таблица А.2).

6.3 Кабельные распределительные сети должны обеспечивать распределение радиосигналов вещательного телевидения в прямом направлении в стандартных телевизионных каналах по ГОСТ 7845, в специальных каналах ниже и выше III частотного телевизионного диапазона (таблица Г.1) и в каналах выше V частотного телевизионного диапазона (таблица Г.2).

6.4 Распределение радиосигналов ОВЧ ЧМ вещания должно быть обеспечено в полосах частот от 65,9 до 74 МГц и от 100 до 108 МГц.

Допускается распределение радиосигналов ОВЧ ЧМ вещания в полосе частот от 87,5 до 100 МГц в кабельных распределительных сетях, не использующих полосу частот четвертого и пятого телевизионных каналов для передачи радиосигналов вещательного телевидения.

6.5 Кабельная распределительная сеть должна обеспечивать подключение сетей низшего порядка к сетям более высокого порядка (домовых сетей к магистральной сети, магистральных сетей к транспортной сети).

6.6 Значения параметров кабельной распределительной сети не должны изменяться при изменении напряжения питающей сети переменного тока 220 В с допустимым отклонением от минус 15 % до плюс 10 % и частоте (50 ± 2) Гц.

6.7 Кабельная распределительная сеть должна удовлетворять требованиям настоящего стандарта в условиях эксплуатации, определяемых климатической зоной по ГОСТ 15150.

6.8 Элементы кабельной распределительной сети должны выдерживать механические и климатические воздействия согласно требованиям ГОСТ 11478.

6.9 Надежность кабельной распределительной сети должна обеспечивать соответствие основных параметров требованиям настоящего стандарта при непрерывной работе сети в течение суток. Срок службы кабельной распределительной сети не менее 10 лет.

6.10 Кабельная распределительная сеть должна быть сконструирована и построена таким образом, чтобы при ее работе или при неисправностях не возникала опасность пожара, электрического поражения абонента или обслуживающего персонала. Элементы кабельной распределительной сети должны соответствовать требованиям ГОСТ Р МЭК 60065.

6.11 Средства измерений, рабочие места и средства защиты обслуживающего персонала кабельной распределительной сети должны соответствовать требованиям ГОСТ 12.3.019.

6.12 Предельно допустимые значения напряженности электромагнитного поля (плотности потока энергии излучения) на рабочих местах обслуживающего персонала КРС должны соответствовать требованиям ГОСТ 12.1.006.

6.13 Параметры помехоустойчивости оборудования кабельной распределительной сети должны соответствовать требованиям ГОСТ Р 51513.

6.14 Напряженность поля индустриальных радиопомех, излучаемых оборудованием кабельной распределительной сети, а также напряжение индустриальных радиопомех, создаваемых оборудованием на сетевых гнездах, должны быть не более значений, установленных ГОСТ 22505.

6.15 Параметры параллельных кабельных распределительных сетей должны соответствовать требованиям настоящего стандарта.

7 Методы измерений и испытаний

7.1 Общие положения

7.1.1 Измерительные сигналы подают на вход головной станции.

Измерения параметров и испытания кабельной распределительной сети проводят на выходе абонентской розетки1).

1) Допускается проводить измерения параметров кабельной распределительной сети на абонентской розетке, подключенной к эквиваленту абонентской линии длиной 25 м.

Измерения параметров и испытания головной станции проводят на выходе головной станции.

7.1.2 Измерения параметров кабельной распределительной сети и головной станции проводят в соответствии с требованиями 6.6, 6.7.

7.1.3 Оборудование кабельной распределительной сети и средства измерений должны быть включены не менее чем за 30 мин до начала проведения измерений. При подключении средств измерений через согласующие устройства затухание этих устройств необходимо учитывать при определении результатов.

7.1.4 Подключение средств измерений не должно оказывать влияния на результаты измерений. Клеммы заземления измерительных приборов, входящих в схему измерения, должны быть подключены к шине защитного заземления.

7.1.5 Измерения параметров кабельной распределительной сети проводят (если не оговорено особо) при номинальном режиме работы оборудования сети. При уровне напряжения радиосигнала в точке измерения, недостаточном для получения требуемой точности измерений, допускается проводить измерения параметров кабельной распределительной сети в контрольных точках этой сети (контрольные точки организуют с помощью направленных ответвителей).

7.1.6 Параметры оптических устройств и волоконно-оптических линий, входящих в состав кабельной распределительной сети, проверяют на соответствие требованиям настоящего стандарта по радиочастоте, измеряя их от радиочастотного входа оптического передатчика до радиочастотного выхода оптического приемника.

7.2 Требования к средствам измерений

7.2.1 При проведении измерений и испытаний должны быть использованы средства измерений, параметры которых соответствуют требованиям таблицы 7.1.

Таблица 7.1

Наименование средства измерений

Параметр

Значение параметра

1 Генератор телевизионных измерительных сигналов

Измерительные периодические сигналы по ГОСТ 18471

1, 2, 3, 4, 5, 6

Измерительные сигналы испытательных строк по ГОСТ 18471

I, II, III, IV

2 Высокочастотный генератор сигналов

Диапазон частот, МГц

5 - 1000

Основная погрешность установки частоты, %, не более, в полосах:

 

- от 4 до 300 МГц

1

- от 300 до 1000 МГц

0,1

Относительная нестабильность частоты не более

10-5

Пределы установки коэффициента амплитудной модуляции, %

10 - 90

3 Высокочастотный многосигнальный генератор сигналов

Диапазон частот, МГц

40 - 1000

Относительная нестабильность частоты не более

5 ´ 10-5

Число формируемых радиосигналов с разносом 16 МГц, не менее

16

Уровень выходного радиосигнала, дБ (мкВ)

80 - 100

4 Прибор для исследования АЧХ

Диапазон частот, МГц

5 - 1000

Полоса качания, МГц

5 - 100 и 5 - 1000

Динамический диапазон воспроизведения, дБ, не менее, в масштабе:

 

- линейном

20

- логарифмическом

40

Погрешность измерения уровня, дБ, не более

±1

5 Телевизионный осциллограф

Вертикальный размер осциллограммы, мм, не менее

80

Время нарастания переходной характеристики, не, не более

30

Погрешность измерения временных интервалов, %, не более

5

Коэффициент вертикального отклонения, В/см, не менее

0,01

6 Анализатор искажений телевизионных измерительных сигналов

Номинальный размах напряжения входного сигнала, В

1

Погрешность измерения, не более:

 

- дифференциального усиления, %

±1

- дифференциальной фазы, ...°

±1

- расхождения во времени сигналов яркости и цветности, нс

±5

7 Измеритель модуляции

Диапазон частот, МГц

5 - 1000

Полоса частот модулирующих сигналов, кГц

0,03 - 60

Пределы измерения коэффициента амплитудной модуляции, %

1 - 100

8 Электронно-счетный частотомер

Диапазон частот, МГц

1 - 1000

Погрешность измерения частоты, не более

±5 ´ 10-7

Уровень входного сигнала, дБ (мкВ), не менее

100

9 Селективный измерительный приемник (селективный микровольтметр)

Диапазон частот, МГц

5 - 1000

Пределы измерения уровней напряжения, дБ (мкВ)

От минус 10 до плюс 137

Полоса пропускания измерительного тракта, кГц

10 - 120

Погрешность измерения, дБ, не более

±1

10 Анализатор спектра со следящим генератором

Диапазон частот, МГц

5 - 1000

Полоса обзора, МГц

3 - 300

Динамический диапазон, дБ, не менее

60

Погрешность измерения уровня, дБ, не более

±1

11 Телевизионный измерительный приемник

Диапазон частот, МГц

40 - 1000

Пределы измерения уровней напряжения, дБ (мкВ):

 

- вещательного телевидения

30 - 132

- ОВЧ ЧМ вещания

20 - 122

Полоса пропускания ПЧ, кГц

100 - 300

Погрешность измерения, дБ, не более

±2

12 Телевизионный измерительный демодулятор

Основные параметры

По ГОСТ Р 50890

Диапазон входных уровней, дБ (мкВ)1)

60 - 100

13 Генератор шума

Диапазон частот, МГц

5 - 1000

Диапазон выходных плотностей мощности шума, кТ0

1 - 50

14 Низкочастотный генератор сигналов

Диапазон частот, кГц

0,03 - 20

Относительная нестабильность частоты, не более

5 ´ 10-3

Диапазон выходных напряжений, В

0,001 - 10

15 Измеритель комплексных коэффициентов передачи (с рефлектометром)

Диапазон частот, МГц

5 - 1000

Пределы измерения коэффициента стоячей волны (КСВН)

Пределы измерения затухания несогласованности, дБ

1,05 - 2

10 - 35

16 Универсальный вольтметр

Диапазон частот, кГц

0,03 - 20

Пределы измерения напряжений, В

0,001 - 10

Пределы измерения сопротивлений, Ом

0,01 - 107

17 Низкочастотный селективный микровольтметр

Пределы измерения напряжений, В

10-6 - 10

Диапазон частот, кГц

0,02 - 100

Избирательность, дБ на октаву, не менее

30

Основная погрешность измерений, %, не более

±10

18 Измеритель нелинейных искажений

Пределы измерения коэффициента гармоник, %

0,03 - 100

Диапазон частот основной гармоники, кГц

0,02 - 200

Диапазон входных напряжений, В

0,1 - 100

19 Измеритель параметров звуковых трактов

Диапазон частот, кГц

0,02 - 100

Пределы измерения напряжений, В

0,001 - 10

Пределы измерения коэффициента гармоник, %

0,03 - 100

20 Псофометр

Пределы измерения напряжений, В

0,0001 - 10

Диапазон частот, кГц

0,03-20

АЧХ псофометрического фильтра

По ГОСТ Р 50712, рисунок 1

Основная погрешность измерений, %, не более

±5

1) Допускается использование телевизионных демодуляторов с большим значением минимального уровня входного радиосигнала совместно с усилителем, коэффициент шума которого составляет не более 8 дБ, при условии, что суммарные искажения в тракте усилитель-демодулятор не превышают требований ГОСТ Р 50890.

7.2.2 Перечень рекомендуемых средств измерений приведен в приложении Д.

Допускается замена рекомендуемых средств измерений на другие, обеспечивающие измерение параметров с требуемой точностью.

Допускается вместо селективного микровольтметра использовать анализатор спектра.

При измерении уровней напряжения радиосигналов допускается использовать телевизионный измерительный приемник.

7.3 Методы измерений параметров кабельной распределительной сети

7.3.1 Уровень напряжения радиосигнала изображения (таблица 5.1, пункт 1.1) на выходе абонентской розетки измеряют в каждом канале распределения с помощью селективного микровольтметра (таблица 7.1, пункт 9) в режиме измерения квазипиковых значений. Последовательно настраивая селективный микровольтметр на несущие частоты радиосигналов изображения каналов распределения, измеряют уровни напряжения радиосигналов изображения Uн.и.

7.3.2 Последовательно настраивая селективный микровольтметр на несущие частоты радиосигналов звукового сопровождения, в соответствии с методикой 7.3.1 измеряют уровни напряжения радиосигналов звукового сопровождения Uн.з.

Разность уровней напряжения радиосигналов изображения и звукового сопровождения (таблица 5.1, пункт 1.2) вычисляют в децибелах по результатам измерений уровней напряжения Uн.и и Uн.з в каждом канале распределения радиосигнала вещательного телевидения.

7.3.3 Разность уровней напряжения радиосигналов изображения (таблица 5.1, пункт 1.3) определяют по результатам измерения по 7.3.1 уровней напряжения радиосигналов изображения в каналах распределения.

В пределах полосы частот распределения радиосигналов фиксируют максимальное Uн.и макс и минимальное Uн.и мин значения уровней напряжения радиосигналов изображения и вычисляют в децибелах их разность.

Аналогично вычисляют разность уровней напряжения радиосигналов изображения в пределах полосы частот 100 МГц и в смежных каналах.

7.3.4 Уровень напряжения радиосигнала ОВЧ ЧМ вещания (таблица 5.1, пункт 1.4) измеряют в каждом канале распределения с помощью селективного микровольтметра (таблица 7.1, пункт 9) в режиме измерения квазипиковых значений. Последовательно настраивая селективный микровольтметр на несущие частоты радиосигналов ОВЧ ЧМ вещания в полосе частот распределения радиосигналов, измеряют и регистрируют уровни напряжения радиосигналов Uн.з.

7.3.5 Фактический уровень напряжения радиосигнала с цифровой модуляцией (таблица 5.1, пункт 1.5) определяют в каждом канале распределения с помощью селективного микровольтметра (таблица 7.1, пункт 9).

В режиме измерения эффективных значений определяют максимальный измеренный уровень напряжения радиосигнала с цифровой модуляцией Uиз в полосе частот, занимаемой радиосигналом. Перестраивая селективный микровольтметр, определяют нижнюю fн и верхнюю fв граничные частоты радиосигнала при уровне напряжения Uиз -3 дБ.

Вычисляют полосу частот, занимаемую радиосигналом с цифровой модуляцией Вц = fв - fн.

Фактический уровень напряжения радиосигнала с цифровой модуляцией Uф.ц вычисляют по формуле

Uф.ц = Uиз + 10lgВц/Виз + К,                                                 (5)

где Виз - полоса частот селективного микровольтметра;

К = 1 дБ - поправочный коэффициент для селективного микровольтметра.

Примечания

1 Для анализатора спектра (таблица 7.1, пункт 10) поправочный коэффициент К = 2 дБ.

2 Допускается использовать телевизионный измерительный приемник (таблица 7.1, пункт 11), позволяющий проводить измерения параметров радиосигнала с цифровой модуляцией.

7.3.6 Неравномерность АЧХ канала распределения радиосигнала вещательного телевидения (таблица 5.1, пункт 1.6) определяют с помощью двух высокочастотных генераторов сигналов (таблица 7.1, пункт 2) и селективного микровольтметра (таблица 7.1, пункт 9) по структурной схеме, показанной на рисунке 7.1.

Рисунок 7.1 - Структурная схема для определения неравномерности АЧХ в канале распределения радиосигнала вещательного телевидения

На вход ГС через сумматор подают радиосигналы от высокочастотных генераторов (далее - генераторы) 1 и 2. От генератора 1 на несущей частоте радиосигнала изображения канала приема подают радиосигнал, уровень напряжения которого находится в диапазоне входных уровней ГС. От генератора 2 на частоте в полосе канала приема подают радиосигнал, уровень напряжения которого на 20 дБ ниже уровня напряжения радиосигнала от генератора 1.

Селективным микровольтметром в режиме измерения эффективных значений измеряют уровень напряжения радиосигнала на несущей частоте канала распределения. Перестраивают частоту генератора 2 в пределах полосы частот от fн.и до fн.з канала приема с шагом 0,5 - 1 МГц и селективным микровольтметром измеряют уровень напряжения радиосигнала от генератора 2 в полосе частот от fн.и до fн.з канала распределения.

Неравномерность АЧХ вычисляют в децибелах как разность максимального и минимального уровней напряжения радиосигналов от генератора 2 в пределах указанной полосы частот канала распределения.

Неравномерность АЧХ в полосе частот 0,5 МГц в пределах полосы частот от fн.и до fн.з канала распределения измеряют аналогично, изменяя частоту генератора 2 с шагом 0,1 МГц в пределах полосы частот 0,5 МГц с максимальной неравномерностью в указанной полосе частот канала распределения.

7.3.7 Неравномерность АЧХ канала распределения радиосигнала ОВЧ ЧМ вещания (таблица 5.1, пункт 1.7) определяют по методике 7.3.6, изменяя частоту генератора 2 с шагом 30 кГц в пределах полосы частот основного канала приема и с шагом 2 кГц в полосе частот 10 кГц в пределах полосы частот ±75 кГц относительно несущей частоты радиосигнала.

7.3.8 Импульсную характеристику (К-фактор) канала распределения радиосигнала вещательного телевидения (таблица 5.1, пункт 1.8) измеряют с помощью генератора телевизионных измерительных сигналов (таблица 7.1, пункт 1), телевизионного измерительного демодулятора (таблица 7.1, пункт 12) и телевизионного осциллографа (таблица 7.1, пункт 5) по структурной схеме, показанной на рисунке 7.2.

Рисунок 7.2 - Структурная схема измерения импульсной характеристики канала распределения (К-фактора)

На вход канала изображения телевизионного модулятора от генератора телевизионных измерительных сигналов подают измерительный периодический сигнал № 2 (ГОСТ 18471), содержащий элемент В1 (синусквадратичный импульс 2Т) и элемент В3 (прямоугольный импульс). Коэффициент амплитудной модуляции устанавливают равным 50 %. Телевизионный измерительный демодулятор настраивают на несущую частоту радиосигнала изображения канала распределения. Размах видеосигнала на выходе демодулятора устанавливают равным 1,0 В.

Оценку импульсной характеристики проводят с помощью трафарета поля допуска для К-фактора. Осциллограмму 2Т-импульса устанавливают в центре экрана осциллографа в масштабе, удобном для совмещения с наложенным трафаретом поля допуска импульсной характеристики. Скорость развертки осциллографа устанавливают в соответствии с временным масштабом, указанным на трафарете. Совмещают уровень черного 2Т-импульса с горизонтальной осью трафарета (0 %), уровень белого элемента В3 - с уровнем трафарета (100 %), соблюдая при этом симметричное расположение точек a1 и а2 относительно вертикальной оси трафарета, проходящей через нулевую точку оси времени.

Импульсную характеристику (К-фактор) оценивают с помощью трафарета, границы поля допуска которого должны соответствовать максимальным выбросам синусквадратичного 2Т-импульса (рисунок 7.3).

Координаты точек перегиба границ трафарета поля допуска для значений К-фактора от 1 % до 10 % приведены в приложении Е.

Рисунок 7.3 - Осциллограмма 2Т-импульса измерительного сигнала № 2 (ГОСТ 18471)

7.3.9 Отношение радиосигнала изображения к шуму в полосе частот канала изображения (таблица 5.1, пункт 1.9) определяют с помощью селективного микровольтметра (таблица 7.1, пункт 9) по структурной схеме, показанной на рисунке 7.4.

Рисунок 7.4 - Структурная схема для определения отношения радиосигнала изображения к шуму

Вход канала изображения модулятора ГС нагружают согласованной нагрузкой. Селективным микровольтметром в режиме измерения квазипиковых значений измеряют уровень напряжения радиосигнала изображения в канале распределения Uн.и. Перестраивают селективный микровольтметр на частоту fн.и + (1,5 ¸ 2,0) МГц и в режиме измерения эффективных значений измеряют уровень напряжения шума Uш (при обнаружении помехи на частоте измерения перестраивают селективный микровольтметр на другую частоту в пределах полосы частот канала изображения).

Отношение радиосигнала изображения к шуму в полосе частот канала изображения Аш, дБ, вычисляют по формуле

Аш = Uн.и - Uш - 10lgBк/Bиз - Kп,                                            (6)

где Вк - полоса частот канала изображения (Вк = 5,75 МГц по стандарту D/K; Вк = 4,75 МГц по стандарту B/G);

Виз - полоса частот селективного микровольтметра;

Кп = 1 дБ - поправочный коэффициент для селективного микровольтметра.

При измерении отношения радиосигнала изображения к шуму в канале распределения, содержащем оборудование усиления (конвертирования) радиосигнала, на вход ГС от высокочастотного генератора сигналов (таблица 7.1, пункт 2) подают немодулированный радиосигнал на несущей частоте радиосигнала изображения основного канала приема, уровень напряжения которого находится в диапазоне входных уровней усилителя (конвертора) ГС.

Отношение радиосигнала изображения к шуму в полосе частот канала изображения Аш, дБ, вычисляют по формуле (6).

7.3.10 Отношение радиосигнала цифрового телевизионного вещания к шуму в канале распределения (таблица 5.1, пункт 1.10) определяют с помощью селективного микровольтметра (таблица 7.1, пункт 9).

Определяют максимальный измеренный уровень напряжения радиосигнала цифрового телевизионного вещания Uиз в полосе частот, занимаемой радиосигналом, в соответствии с методикой 7.3.5.

Выключают устройство формирования радиосигнала цифрового телевизионного вещания и, не меняя режима измерения, измеряют уровень напряжения шума Uш.

Отношение радиосигнала цифрового телевизионного вещания к шуму вычисляют в децибелах как разность максимального измеренного уровня напряжения радиосигнала Uиз и уровня напряжения шума Uш.

7.3.11 Отношение радиосигнала ОВЧ ЧМ вещания к шуму в канале распределения (таблица 5.1, пункт 1.11) определяют по методике 7.3.9 в полосе частот канала Вк = 200 кГц.

7.3.12 Отношение радиосигнала изображения к одночастотной помехе в канале распределения (таблица 7.1, пункт 1.12) определяют с помощью высокочастотного многосигнального генератора сигналов (таблица 7.1, пункт 3) и селективного микровольтметра (таблица 7.1, пункт 9) по структурной схеме, показанной на рисунке 7.5.

Рисунок 7.5 - Структурная схема для определения отношения радиосигнала изображения к одночастотной помехе в канале распределения в полосе промежуточных частот телевизора и отношения радиосигнала изображения к составным помехам комбинационных частот

На радиочастотные входы ГС подают немодулированные радиосигналы на несущих частотах радиосигналов изображения основных каналов приема. Уровни напряжения радиосигналов от генераторов устанавливают в пределах диапазона входных уровней устройств ГС. Разность уровней напряжения радиосигналов изображения на входах должна быть не более 3 дБ.

Входы каналов изображения модуляторов ГС нагружают согласованными нагрузками.

В проверяемом канале распределения селективным микровольтметром в режиме измерения эффективных значений измеряют уровень напряжения радиосигнала изображения Uн.и. Плавно перестраивая селективный микровольтметр в полосе частот канала распределения, измеряют уровни напряжения помех и частоты помех. Вычисляют разность частот помех и несущей частоты радиосигнала изображения.

Отношение радиосигнала изображения к одночастотной помехе вычисляют в децибелах как разность уровня напряжения радиосигнала изображения Uн.и и максимального уровня напряжения помехи Uп.

Оценку влияния одночастотной помехи проводят с учетом кривой защитных отношений (рисунок 5.1, таблица 5.2). Измерения повторяют во всех каналах распределения.

7.3.13 Отношение радиосигнала цифрового телевизионного вещания к одночастотной помехе в канале распределения (таблица 5.1, пункт 1.13) определяют с помощью селективного микровольтметра (таблица 7.1, пункт 9).

Определяют фактический уровень напряжения радиосигнала цифрового телевизионного вещания Uф.ц в соответствии с методикой 7.3.5.

Выключают устройство формирования радиосигнала цифрового телевизионного вещания. С помощью селективного микровольтметра в режиме измерения эффективных значений напряжения измеряют уровень напряжения помехи Uп в канале распределения.

Отношение радиосигнала цифрового телевизионного вещания к помехе вычисляют в децибелах как разность фактического уровня напряжения радиосигнала цифрового телевизионного вещания Uф.ц и уровня напряжения помехи Uп.

7.3.14 Отношение сигнала изображения к фоновой помехе (таблица 5.1, пункт 1.14) определяют с помощью высокочастотного генератора сигналов (таблица 7.1, пункт 2) и измерителя модуляции (таблица 7.1, пункт 7) по структурной схеме, показанной на рисунке 7.6.

Рисунок 7.6 - Структурная схема для определения отношения сигнала изображения к фоновой помехе

При измерении в канале с устройством усиления или конвертирования радиосигнала вещательного телевидения на радиочастотный вход ГС от высокочастотного генератора на несущей частоте радиосигнала изображения основного канала приема подают немодулированный радиосигнал уровнем напряжения, равным минимальному значению в диапазоне входных уровней напряжения устройства. Отключают радиосигналы от выходов устройств остальных каналов распределения ГС, чтобы устранить влияние создаваемых ими помех. Измеритель модуляции устанавливают в режим измерения коэффициента амплитудной модуляции, настраивают на несущую частоту изображения канала распределения и измеряют коэффициент амплитудной модуляции М, обусловленной фоновой помехой. Измерение повторяют при уровне напряжения входного радиосигнала, равном максимальному в диапазоне входных уровней напряжения. За результат принимают наибольшее измеренное значение коэффициента амплитудной модуляции М.

Отношение сигнала изображения к фоновой помехе Аф, дБ, вычисляют по формуле

Аф = 20lg100/M                                                           (7)

или определяют по таблице 7.2.

Таблица 7.2 - Таблица пересчета коэффициента амплитудной модуляции, обусловленной фоновой помехой, в отношение сигнала к фоновой помехе

М, %

Аф, дБ

М, %

Аф, дБ

0,1

60

0,6

44

0,2

54

0,7

43

0,3

50

0,8

42

0,4

48

0,9

41

0,5

46

1,0

40

Аналогично измеряют отношение сигнала изображения к фоновой помехе в канале формирования радиосигнала вещательного телевидения. При этом вход канала изображения модулятора ГС нагружают согласованной нагрузкой.

7.3.15 Отношение радиосигнала изображения к составным помехам комбинационных частот третьего CTBN и второго CSON порядков в канале распределения, обусловленным взаимодействием радиосигналов изображения N каналов распределения (таблица 5.1, пункт 1.15), определяют с помощью высокочастотного многосигнального генератора сигналов (таблица 7.1, пункт 3) и селективного микровольтметра (таблица 7.1, пункт 9) по структурной схеме, показанной на рисунке 7.5.

Входы каналов изображения модуляторов ГС нагружают согласованными нагрузками.

На радиочастотные входы ГС подают немодулированные радиосигналы на несущих частотах радиосигналов изображения каналов приема, уровни напряжения которых находятся в диапазоне входных уровней устройств ГС. Разность уровней напряжения радиосигналов изображения на входах должна быть не более 3 дБ.

Рекомендуемые частоты измерений приведены в приложении Ж, методы расчета частот комбинационных помех второго и третьего порядков приведены в приложении И.

Уровни напряжения радиосигналов изображения и составных помех измеряют селективным микровольтметром в режиме измерения эффективных значений напряжения.

Настраивают селективный микровольтметр на частоту радиосигнала изображения проверяемого канала распределения и измеряют уровень напряжения радиосигнала UN(СТВ). Выключают усилитель (конвертор, модулятор) ГС проверяемого канала распределения и измеряют максимальный уровень составной помехи комбинационных частот третьего порядка (Uп3), которая группируется в полосе частот fн.и ± 0,25 МГц.

Отношение радиосигнала изображения к составной помехе комбинационных частот третьего порядка CTBN, дБ, вычисляют по формуле

CTBN = UN(СТВ) - Uп3.                                                       (8)

Включают устройство ГС проверенного канала распределения.

Настраивают селективный микровольтметр в канале распределения на частоту, вокруг которой группируются помехи комбинационных частот второго порядка. Измеряют уровень напряжения радиосигнала изображения UN(CSO) и максимальный уровень напряжения составной помехи комбинационных частот второго порядка (Uп2).

Отношение радиосигнала изображения к составной помехе комбинационных частот второго порядка CSON, дБ, вычисляют по формуле

CTBN = UN(СSO) - Uп2.                                                       (9)

Примечания

1 Допускается проводить измерения с использованием меньшего числа немодулированных радиосигналов от i генераторов (модуляторов) при условии, что N > i > 3. При этом на вход линейной сети подают радиосигналы Ui ЛС, уровни напряжения которых рассчитывают по формуле

                                                        (10)

где N - общее число каналов распределения в линейной сети;

UN ЛС - уровень напряжения радиосигнала на входе линейной сети;

i - число генераторов.

2 Допускается проводить измерения с использованием распределяемых в КРС радиосигналов вещательного телевидения. При этом уровни напряжения радиосигналов изображения измеряют в режиме измерения квазипикового значения напряжения, уровни напряжения помех - в режиме измерения эффективного значения напряжения. При измерении отношения радиосигнала изображения к составным помехам комбинационных частот второго порядка в каналах, содержащих оборудование конвертирования (усиления) радиосигнала, на вход ГС от высокочастотного генератора сигналов подают немодулированный радиосигнал на несущей частоте радиосигнала изображения канала приема, при измерении в каналах, содержащих оборудование формирования радиосигналов вещательного телевидения, входы модулятора ГС нагружают согласованными нагрузками.

7.3.16 Отношение сигнала изображения к перекрестной помехе (таблица 5.1, пункт 1.16) определяют с помощью двух высокочастотных генераторов сигналов (таблица 7.1, пункт 2), низкочастотного генератора сигналов (таблица 7.1, пункт 14), двух селективных микровольтметров 1, 2 (таблица 7.1, пункт 9) и низкочастотного селективного микровольтметра (таблица 7.1, пункт 17) по структурной схеме, показанной на рисунке 7.7.

Рисунок 7.7 - Структурная схема для определения отношения сигнала к перекрестной помехе

На вход ГС кабельной распределительной сети от высокочастотного генератора 1 на частоте радиосигнала изображения первого (измеряемого) канала приема подают немодулированный радиосигнал минимального уровня в диапазоне входных уровней. От высокочастотного генератора 2 на вход ГС на частоте радиосигнала изображения второго (мешающего) канала приема подают немодулированный радиосигнал минимального уровня в диапазоне входных уровней. Уровни напряжения радиосигналов на входе ГС измеряют селективным микровольтметром в режиме измерения квазипиковых значений напряжения. Устройства остальных каналов ГС при измерениях выключают. Радиосигнал от генератора 2 модулируют по амплитуде сигналом частоты 15 кГц от низкочастотного генератора 3 и устанавливают коэффициент модуляции, близкий к максимальному (100 %). Фиксируют значение коэффициента амплитудной модуляции М.

Селективный микровольтметр 2, подключенный к выходу абонентской розетки, настраивают на частоту радиосигнала изображения второго канала распределения и измеряют уровень напряжения радиосигнала U2. Низкочастотным селективным микровольтметром, подключенным к низкочастотному выходу селективного микровольтметра 2, измеряют уровень напряжения низкочастотного сигнала (15 кГц).

Перестраивают селективный микровольтметр 2 на частоту радиосигнала изображения первого канала распределения, измеряют уровень напряжения радиосигнала U1 и с помощью низкочастотного селективного микровольтметра измеряют уровень напряжения низкочастотного сигнала (15 кГц) на низкочастотном выходе селективного микровольтметра 2.

Отношение сигнала к перекрестной помехе при U2 = U1 вычисляют в децибелах как разность уровней напряжения низкочастотного сигнала во втором (мешающем) и первом (измеряемом) каналах распределения. При отличии коэффициента амплитудной модуляции М мешающего радиосигнала от 100 % полученную разность уровней уменьшают на значение поправочного коэффициента П (таблица 7.3).

При разных уровнях напряжения радиосигналов изображения в измеряемом и мешающем каналах отношение сигнала изображения к перекрестной помехе вычисляют с учетом разности уровней радиосигналов:

- при U2 > U1 к полученному значению отношения сигнала к перекрестной помехе прибавляют значение разности уровней радиосигналов U2 - U1;

- при U2 < U1 из полученного значения отношения сигнала к перекрестной помехе вычитают значение разности уровней радиосигналов U1 - U2.

Таблица 7.3 - Поправочные коэффициенты для определения перекрестной модуляции в зависимости от коэффициента модуляции мешающего радиосигнала

М, %

П, дБ

М, %

П, дБ

100

0

60

1,9

90

0,4

50

2,5

80

0,9

40

3,1

70

1,4

30

3,7

Измерения повторяют, установив на входе ГС в измеряемом и мешающем каналах максимальные уровни напряжения радиосигналов в диапазоне входных уровней. За результат принимают наименьшее из полученных значений отношения сигнала к перекрестной помехе.

Измерения проводят в смежных каналах распределения или в каналах распределения с наименьшим разносом несущих частот.

7.3.17 Отношение минимального уровня радиосигнала изображения к одночастотной помехе в полосе промежуточных частот телевизора (таблица 5.1, пункт 1.17) определяют при наличии всех каналов распределения с помощью селективного микровольтметра (таблица 7.1, пункт 9) по структурной схеме, показанной на рисунке 7.5.

На выходе абонентской розетки селективным микровольтметром в режиме измерения эффективных значений напряжения измеряют уровни напряжения радиосигналов изображения каналов распределения и уровни напряжения помех в полосе промежуточных частот телевизора.

Вычисляют в децибелах разность минимального уровня напряжения радиосигнала изображения и максимального уровня напряжения помехи в полосе промежуточных частот телевизора для каналов распределения телевизионных диапазонов метровых и дециметровых волн.

7.3.18 Переходное затухание (таблица 5.1, пункт 1.18) между выходами двух абонентских розеток определяют с помощью высокочастотного генератора сигналов (таблица 7.1, пункт 2), селективного микровольтметра (таблица 7.1, пункт 9) и абонентского ответвителя по структурной схеме, показанной на рисунке 7.8.

Рисунок 7.8 - Структурная схема для определения переходного затухания между выходами абонентских розеток

Измерения проводят в полосе рабочих частот линейной сети. От генератора сигналов на выход первой абонентской розетки подают немодулированный радиосигнал уровнем напряжения 100 дБ (мкВ). Селективным микровольтметром в режиме измерения эффективных значений измеряют уровень напряжения радиосигнала на выходе второй абонентской розетки. Выбирают наибольший из измеренных в полосе частот уровней напряжения Uмакс. Значение переходного затухания а, дБ, вычисляют по формуле

а = 100 - Uмакс.                                                          (11)

7.3.19 Субъективная оценка качества изображения заключается в наблюдении испытательных изображений на экране контрольного телевизора (диагональ экрана не менее 37 см), подключенного к выходу абонентской розетки. Неквалифицированных наблюдателей должно быть не менее 10. В качестве испытательных изображений следует использовать специальные статические изображения, исключая испытательные таблицы. Допускается использование телевизионного изображения реальных сюжетов. Параметры телевизора должны соответствовать требованиям ГОСТ 18198. Параметры помехоустойчивости телевизора должны соответствовать требованиям ГОСТ Р 51515.

Качество изображения оценивают по пятибалльной шкале в соответствии с таблицей 7.4. Рассчитывают среднюю оценку качества как среднеарифметическое оценок отдельных наблюдателей с точностью до 0,25 балла, исключив оценки, отличающиеся от средней на два балла и более.

Таблица 7.4 - Пятибалльная шкала оценки качества (ухудшения качества) изображения

Оценка (балл)

Качество

Ухудшение

5

Отличное

Незаметное

4

Хорошее

Заметное, но не мешающее

3

Удовлетворительное

Слегка мешающее

2

Плохое

Мешающее

1

Очень плохое

Очень мешающее

Испытания проводят на входе кабельной распределительной сети, на выходе головной станции и на выходе абонентской розетки. Соответствие полученных оценок качества требуемым нормам определяют с помощью таблицы 7.5, в которой приведены субъективные оценки изображений на входе и выходах распределительной сети при допустимом снижении субъективной оценки качества изображения на 1,0 балл. При оценке качества изображения на входе КРС меньше 4 баллов испытания не проводят.

Таблица 7.5 - Соотношение субъективных оценок качества изображения на входе и выходе распределительной сети при допустимом снижении оценки 5 баллов на 1,0 балл

Средняя оценка качества изображения на входе КРС, баллы

Средняя оценка качества изображения на выходе КРС, баллы, не менее

4,00

3,50

4,50

3,75

5,00

4,00

7.3.20 Уровень напряжения немодулированного радиосигнала на входе обратного направления (таблица 5.1, пункт 2.1) измеряют с помощью высокочастотного генератора сигналов (таблица 7.1, пункт 2) и селективных микровольтметров 1 и 2 (таблица 7.1, пункт 9) по структурной схеме, показанной на рисунке 7.9.

Рисунок 7.9 - Структурная схема для определения уровня радиосигнала на входе обратного направления, наклона АЧХ в полосе частот обратного направления и отношения радиосигнала с цифровой модуляцией к одночастотной помехе в канале обратного направления

От высокочастотного генератора сигналов на вход обратного направления абонентской розетки подают радиосигнал в полосе частот обратного направления, измеряя уровень напряжения радиосигнала селективным микровольтметром 1. На выход обратного направления линейной сети включают селективный микровольтметр 2. Изменяя уровень напряжения радиосигнала на входе обратного направления, устанавливают уровень напряжения на выходе обратного направления линейной сети равным 70 дБ (мкВ). Измеряют и фиксируют уровень напряжения радиосигнала на входе обратного направления.

7.3.21 Наклон АЧХ линейной сети в полосе частот обратного направления (таблица 5.1, пункт 2.2) определяют с помощью высокочастотного генератора сигналов (таблица 7.1, пункт 2) и селективного микровольтметра (таблица 7.1, пункт 9) по структурной схеме, показанной на рисунке 7.9.

На вход обратного направления абонентской розетки от высокочастотного генератора сигналов подают немодулированный радиосигнал уровнем напряжения 100 дБ (мкВ), измеряя уровень напряжения селективным микровольтметром 1.

Устанавливают частоту генератора равной нижней граничной частоте полосы частот обратного направления (5 МГц) и селективным микровольтметром 2 измеряют уровень напряжения радиосигнала на выходе обратного направления линейной сети.

Перестраивают частоту генератора на верхнюю граничную частоту полосы частот обратного направления и селективным микровольтметром 2 измеряют уровень напряжения радиосигнала на выходе обратного направления линейной сети.

Наклон АЧХ линейной сети в полосе частот обратного направления вычисляют в децибелах как разность уровней напряжения радиосигналов на выходе линейной сети, измеренных на двух граничных частотах полосы частот обратного направления.

7.3.22 Отношение радиосигнала с цифровой модуляцией к интегральному шуму в канале обратного направления (таблица 7.1, пункт 2.3) определяют на выходе обратного направления линейной сети в соответствии с методикой 7.3.10.

При измерении уровня напряжения радиосигнала с цифровой модуляцией в канале обратного направления абонентский кабельный модем устанавливают в режим непрерывной передачи радиосигнала.

7.3.23 Отношение радиосигнала с цифровой модуляцией к одночастотной помехе в канале обратного направления (таблица 7.1, пункт 2.4) определяют на выходе обратного направления линейной сети в соответствии с методикой 7.3.13.

При измерении уровня напряжения радиосигнала с цифровой модуляцией в канале обратного направления абонентский кабельный модем устанавливают в режим непрерывной передачи радиосигнала.

7.4 Методы измерений параметров головной станции

7.4.1 Методы измерений параметров головной станции с устройствами усиления и конвертирования радиосигналов вещательного телевидения и ОВЧ ЧМ вещания.

7.4.1.1 Коэффициент шума канального усилителя (конвертора) (таблица 5.3, пункт 1) измеряют с помощью генератора шума (таблица 7.1, пункт 13) и селективного микровольтметра (таблица 7.1, пункт 9) по структурной схеме, показанной на рисунке 7.10.

Рисунок 7.10 - Структурная схема для измерения коэффициента шума

К входу канального усилителя (конвертора) ГС подключают генератор шума и устанавливают уровень напряжения шума на выходе генератора равным нулю. Регулятор выходного уровня напряжения канального усилителя (конвертора) устанавливают в положение максимального усиления. На выходе ГС селективным микровольтметром в режиме измерения эффективных значений измеряют уровень напряжения шума в полосе частот канала распределения. На выход ГС подключают аттенюатор с затуханием 3 дБ и регулятором выходного уровня генератора шума устанавливают значение показания селективного микровольтметра, соответствующее измеренному ранее. По шкале индикатора генератора шума отсчитывают значение спектральной плотности шума Кш в единицах kT0. Коэффициент шума Nш, дБ, вычисляют по формуле

Nш = 10lgKш.                                                          (12)

7.4.1.2 Эффективность автоматической регулировки усиления (АРУ) (таблица 5.3, пункт 2) определяют с помощью высокочастотного генератора сигналов (таблица 7.1, пункт 2) и селективного микровольтметра (таблица 7.1, пункт 9) по структурной схеме, показанной на рисунке 7.11.

Рисунок 7.11 - Структурная схема для определения диапазона входных уровней напряжения радиосигнала изображения, эффективности автоматической регулировки усиления, диапазона регулировки выходного уровня напряжения

От высокочастотного генератора на несущей частоте радиосигнала изображения канала приема на вход ГС подают немодулированный радиосигнал, уровень напряжения которого равен максимальному в диапазоне входных уровней Uн.и вх.макс, и селективным микровольтметром измеряют соответствующий уровень напряжения радиосигнала на выходе ГС - Uн.и вх.макс.

На вход ГС подают радиосигнал, уровень напряжения которого равен минимальному в диапазоне входных уровней Uн.и вх.макс, и измеряют соответствующий уровень напряжения радиосигнала на выходе ГС - Uн.и мин.

Эффективность АРУ определяют вычислением в децибелах разности уровней напряжения на выходе ГС Uн.и макс - Uн.и мин.

7.4.1.3 Диапазон входных уровней напряжения радиосигнала изображения (таблица 5.3, пункт 3) определяют совместно с эффективностью АРУ в соответствии с методикой 7.4.1.2.

Диапазон входных уровней напряжения радиосигнала изображения вычисляют в децибелах как разность уровней напряжения Uн.и вх.макс - Uн.и вх.мин при разности уровней напряжения на выходе ГС в пределах Uн.и макс - Uн.и мин.

7.4.1.4 Отношение радиосигнала изображения к одночастотной помехе комбинационных частот третьего порядка IМАIII(К) (таблица 5.3, пункт 4), определяют с помощью селективного микровольтметра (таблица 7.1, пункт 9) и трех высокочастотных генераторов сигналов (таблица 7.1, пункт 2) по структурной схеме, показанной на рисунке 7.12.

Рисунок 7.12 - Структурная схема для определения отношения радиосигнала изображения к одночастотной помехе комбинационных частот третьего порядка IМАIII(К)

Высокочастотные генераторы сигналов 1, 2, 3 настраивают соответственно:

- на несущую частоту радиосигнала изображения канала приема fн.и вх;

- на несущую частоту радиосигнала звукового сопровождения fн.з вх;

- на боковую частоту радиосигнала fб. вх = fн.и вх + 4,43 МГц.

Включают генератор 1 и на вход ГС подают опорный немодулированный радиосигнал, уровень напряжения которого максимален в диапазоне входных уровней (Uоп. вх). Измеряемый канальный усилитель (конвертор) ГС устанавливают в режим АРУ. Регулятор выходного уровня канального усилителя (конвертора) устанавливают в среднее положение.

Селективным микровольтметром в канале распределения в режиме измерения эффективных значений напряжения измеряют уровень напряжения радиосигнала на выходе ГС (Uоп. вх) и фиксируют это значение.

Канальный усилитель (конвертор) переводят в режим ручной регулировки усиления (РРУ) и регулятором РРУ устанавливают выходной уровень, равный зафиксированному значению Uоп. вх.

Уменьшают уровень напряжения радиосигнала от генератора 1 на входе ГС до значения Uн.и вх = Uоп. вх - 8 дБ. Включают генераторы 2 и 3. От генератора 2 подают радиосигнал уровнем напряжения Uн.з вх = Uоп. вх - 10 дБ, от генератора 3 - радиосигнал уровнем напряжения Uб. вх = Uоп. вх - 17 дБ.

Селективным микровольтметром на выходе ГС на несущей частоте радиосигнала изображения канала распределения fн.и измеряют уровень напряжения радиосигнала Uн.и. Перестраивают селективный микровольтметр на частоту помехи fп = (fн.и + 2,07) МГц и измеряют уровень напряжения помехи Uп1.

Отношение радиосигнала изображения к одночастотной помехе комбинационных частот третьего порядка IМАIII(K), дБ, вычисляют по формуле

IМАIII(K) = Uн.и - Uп1 + 8дБ.                                               (13)

При отсутствии в измеряемом устройстве режима РРУ от генератора 1 на вход ГС подают радиосигнал уровнем Uн.и вх = Uоп. вх, от генератора 2 - радиосигнал уровнем Uн.з вх = Uоп. вх - 10 дБ, от генератора 3 - радиосигнал уровнем Uб. вх = Uoп. вх - 17 дБ.

Селективным микровольтметром на выходе ГС измеряют уровень напряжения радиосигнала Uн.и. Перестраивают селективный микровольтметр на частоту помехи fп = (fн.и + 2,07) МГц и измеряют уровень напряжения помехи Uп2.

Отношение радиосигнала изображения к одночастотной помехе комбинационных частот третьего порядка IМАIII(K), дБ, вычисляют по формуле:

IМАIII(K) = Uн.и - Uп2 + 8дБ.                                               (14)

7.4.1.5 Отношение радиосигнала изображения к побочным помехам на частотах fн.и - 6,5 МГц (2fн.и - fзв) и fн.и + 13 МГц (2fзв - fн.и), обусловленным взаимодействием между радиосигналами изображения и звукового сопровождения в канале распределения (таблица 5.3, пункт 5), определяют с помощью селективного микровольтметра (таблица 7.1, пункт 9) и двух высокочастотных генераторов сигналов (таблица 7.1, пункт 2) по структурной схеме, показанной на рисунке 7.13.

Рисунок 7.13 - Структурная схема для определения отношения радиосигнала изображения к побочным помехам, неравномерности АЧХ в канале распределения и избирательности канального усилителя (конвертора) ГС

На вход ГС от высокочастотного генератора 1 через сумматор на несущей частоте радиосигнала изображения канала приема fн.и вх подают немодулированный радиосигнал, уровень напряжения которого находится в диапазоне входных уровней ГС. От высокочастотного генератора 2 на частоте радиосигнала звукового сопровождения fзв. вх подают немодулированный радиосигнал, уровень напряжения которого на 10 дБ ниже уровня радиосигнала от генератора 1. Канальный усилитель (конвертор) ГС устанавливают в режим АРУ.

Селективный микровольтметр в режиме измерения эффективных значений переключают на выход ГС и на частоте радиосигнала изображения fн.и канала распределения измеряют уровень напряжения радиосигнала Uн.и. Перестраивают селективный микровольтметр на частоту помехи fп = (fн.и - 6,5) МГц и, не меняя режим работы селективного микровольтметра, измеряют уровень напряжения помехи Uп. Вычисляют в децибелах разность уровней напряжения радиосигнала изображения и помехи Uн.и - Uп.

Повторяют измерение и расчет для побочной помехи на частоте fн.и + 13 МГц.

7.4.1.6 Максимальный уровень напряжения радиосигнала изображения (таблица 5.3, пункт 6) определяют с помощью селективного микровольтметра (таблица 7.1, пункт 9) и высокочастотных генераторов сигналов (таблица 7.1, пункт 2).

Уровни напряжения измеряют селективным микровольтметром в режиме измерения эффективных значений.

Максимальный уровень напряжения радиосигнала изображения при допустимом отношении к помехе комбинационной частоты третьего порядка IМАIII(K) определяют с помощью трех высокочастотных генераторов сигналов и селективного микровольтметра по структурной схеме, показанной на рисунке 7.12.

Отношение радиосигнала изображения к одночастотной помехе комбинационных частот третьего порядка IМАIII(K) определяют в соответствии с методикой 7.4.1.4.

Регулятором выходного уровня канального усилителя (конвертора) на выходе ГС устанавливают разность уровней радиосигнала изображения Uн.и и помехи комбинационных частот третьего порядка Uп на частоте fп = fн.и + 2,07 МГц на 8 дБ меньше допустимого значения (таблица А.1, пункт 1). Измеряют уровень напряжения радиосигнала изображения Uн.и.

Максимальный уровень напряжения радиосигнала изображения на выходе ГС Uн.и. макс, дБ, вычисляют по формуле

Uн.и макс = Uн.и + 8 дБ.                                                      (15)

При отсутствии режима РРУ регулятором выходного уровня канального усилителя (конвертора) на выходе ГС на несущей частоте радиосигнала изображения устанавливают максимальный уровень напряжения радиосигнала Uн.и макс, ограниченный разностью уровней радиосигнала изображения и комбинационной помехи третьего порядка на 8 дБ меньшей допустимого значения (таблица А.1, пункт 1).

В случае, когда регулятор выходного уровня находится в положении максимального усиления и отношение радиосигнала изображения к помехе комбинационных частот третьего порядка IМАIII(K) превышает допустимое значение, измеренный выходной уровень радиосигнала принимают за максимальный.

Максимальный уровень напряжения радиосигнала изображения при допустимом отношении к побочным помехам на частотах fн. и - 6,5 МГц и fн.и + 13 МГц определяют с помощью двух высокочастотных генераторов сигналов и селективного микровольтметра по структурной схеме, показанной на рисунке 7.13.

Отношение радиосигнала изображения к побочным помехам определяют в соответствии с методикой 7.4.1.5.

Регулятором выходного уровня усилителя (конвертора) на выходе ГС устанавливают разность уровней радиосигнала изображения Uн.и и побочной помехи Uп на частоте fп = fн.и - 6,5 МГц равной 57 дБ. Измеряют уровень напряжения радиосигнала изображения Uн.и макс.

Определяют Uн.и макс для побочной помехи на частоте fн.и + 13 МГц.

За результат принимают наименьшее из полученных значений максимального уровня напряжения радиосигналов изображения Uн.и макс.

В случае, когда регулятор выходного уровня находится в положении максимального усиления и разность уровней радиосигнала изображения и побочной помехи более 57 дБ, измеренный выходной уровень принимают за максимальный.

7.4.1.7 Диапазон регулировки уровня напряжения радиосигнала на выходе головной станции (таблица 5.3, пункт 7) определяют с помощью высокочастотного генератора сигналов (таблица 7.1, пункт 2) и селективного микровольтметра (таблица 7.1, пункт 9) по структурной схеме, показанной на рисунке 7.11.

На вход ГС от высокочастотного генератора на несущей частоте радиосигнала канала приема подают немодулированный радиосигнал уровнем напряжения, равным среднему значению в диапазоне входных уровней. Усилитель (конвертор) ГС устанавливают в режим АРУ, регулятор выходного уровня усилителя (конвертора) ГС устанавливают в положение минимального усиления.

На выходе ГС селективным микровольтметром в режиме измерения эффективных значений на несущей частоте радиосигнала канала распределения измеряют минимальный уровень напряжения радиосигнала Uн.и мин.

Регулятор выходного уровня усилителя (конвертора) устанавливают в положение максимального усиления и измеряют максимальный уровень напряжения радиосигнала Uн.и макс.

Вычисляют в децибелах разность уровней напряжений радиосигналов Uн.и макс - Uн.и мин.

7.4.1.8 Неравномерность АЧХ канального усилителя (конвертора) в канале распределения радиосигнала вещательного телевидения (таблица 5.3, пункт 8.1) определяют по структурной схеме, показанной на рисунке 7.13, в соответствии с методикой 7.3.6.

Неравномерность АЧХ в канале распределения радиосигнала ОВЧ ЧМ вещания (таблица 5.3, пункт 8.2) определяют по структурной схеме, показанной на рисунке 7.13, в соответствии с методикой 7.3.7.

Примечание - При работе канального усилителя (конвертора) ГС в режиме РРУ неравномерность АЧХ устройства допускается определять с помощью прибора для исследования АЧХ (таблица 7.1, пункт 4).

7.4.1.9 Избирательность канального усилителя (конвертора) ГС (таблица 5.3, пункт 9) определяют с помощью двух высокочастотных генераторов сигналов (таблица 7.1, пункт 2) и селективного микровольтметра (таблица 7.1, пункт 9) по структурной схеме, показанной на рисунке 7.13.

На вход ГС от высокочастотного генератора 1 через сумматор на несущей частоте радиосигнала изображения канала приема подают немодулированный радиосигнал, уровень напряжения которого находится в диапазоне входных уровней ГС. От высокочастотного генератора 2 на частоте fб = fн.и + 1,5 МГц подают радиосигнал, уровень напряжения которого на 20 дБ ниже уровня напряжения радиосигнала от генератора 1.

При работе усилителя (конвертора) ГС в режиме АРУ селективный микровольтметр в режиме измерения эффективных значений настраивают на частоту fб генератора 2 (усилитель радиосигнала) или соответствующую ей частоту конвертирования (конвертор радиосигнала) и измеряют уровень напряжения радиосигнала Uб на выходе ГС. Фиксируют затухание аттенюатора Nб генератора 2.

Плавно перестраивая частоту генератора 2 в пределах полос частот, отстоящих на 8 МГц и выше верхней, на 8 МГц и ниже нижней граничных частот основного канала приема канального усилителя (конвертора), в полосах частот смежных каналов конвертора, в полосе частот зеркального канала приема конвертора, в полосе промежуточных частот конвертора, аттенюатором Nб генератора 2 добиваются при каждом измерении сохранения постоянства уровня напряжения радиосигнала на выходе ГС.

Избирательность канального усилителя (конвертора) ГС вычисляют в децибелах как разность затуханий аттенюатора генератора 2 на частоте измерений и на частоте fб.

7.4.1.10 Отношение сигнала к фоновой помехе (таблица 5.3, пункт 10) определяют с помощью высокочастотного генератора сигналов (таблица 7.1, пункт 2) и измерителя модуляции (таблица 7.1, пункт 7) по структурной схеме, показанной на рисунке 7.14, в соответствии с методикой 7.3.14.

Рисунок 7.14 - Структурная схема для определения отношения сигнала к фоновой помехе

7.4.1.11 Затухание несогласованности (таблица 5.3, пункт 11) со стороны входа (выхода) ГС измеряют с помощью анализатора спектра со следящим генератором (таблица 7.1, пункт 10) и рефлектометра (таблица 7.1, пункт 15) по структурной схеме, показанной на рисунке 7.15а.

Рисунок 7.15 - Структурная схема для измерения затухания несогласованности

Устанавливают значение выходного уровня напряжения генератора анализатора спектра в диапазоне входных уровней испытуемого устройства ГС. Осциллограмму на экране анализатора спектра калибруют, используя калиброванное рассогласование (холостой ход и согласованную нагрузку). Подключают измеряемое устройство ГС к рефлектометру согласно структурной схеме и измеряют затухание несогласованности в полосе частот основного канала приема (канала распределения) устройства. За результат принимают наименьшее из измеренных значений.

Примечания

1 При отсутствии в составе измерительного оборудования анализатора спектра со следящим генератором допускается определять затухание несогласованности с помощью прибора для исследования АЧХ (таблица 7.1, пункт 4) в режиме ручной установки частоты и анализатора спектра.

Плавно изменяя частоту генератора прибора для исследования АЧХ, анализатором спектра измеряют затухание несогласованности в полосе частот канала приема (распределения).

2 Допускается определять затухание несогласованности косвенно, измеряя коэффициент стоячей волны S с помощью измерителя комплексных коэффициентов передачи (таблица 7.1, пункт 15) по структурной схеме рисунка 7.15 б, в соответствии с методикой измерения коэффициента стоячей волны S, приведенной в инструкции по эксплуатации измерителя. Затухание несогласованности ах, дБ, вычисляют по формуле

ax = 201g(S + 1)/(S - 1).                                                                       (16)

7.4.1.12 Отклонение значения несущей частоты радиосигналов изображения и ОВЧ ЧМ вещания от номинального значения (таблица 5.3, пункт 12) при конвертировании радиосигналов определяют с помощью высокочастотного генератора сигналов (таблица 7.1, пункт 2) и электронно-счетного частотомера (таблица 7.1, пункт 8) по структурной схеме, показанной на рисунке 7.16.

Рисунок 7.16 - Структурная схема для определения отклонения от номинального значения несущей частоты радиосигналов изображения и ОВЧ ЧМ вещания

Аттенюатор устанавливают в режим максимального затухания. Генератор сигналов настраивают на несущую частоту радиосигнала изображения канала приема. Частотомером измеряют частоту генератора.

Изменяя затухание аттенюатора, на входе ГС устанавливают уровень напряжения радиосигнала в диапазоне входных уровней. Частотомером измеряют несущую частоту радиосигнала изображения fн.и на выходе ГС.

Отклонение значения несущей частоты радиосигнала изображения Dfн.и на выходе ГС от ее номинального значения fн.и ном, кГц, вычисляют по формуле

Dfн.и = fн.и ном - fн.и.                                                    (17)

Измерения повторяют при различных условиях работы ГС (изменение климатических условий, изменение напряжения сети). За результат измерений принимают наибольшее из полученных значений отклонения частоты от номинального значения.

Отклонение от номинального значения несущей частоты при конвертировании радиосигнала ОВЧ ЧМ вещания измеряют аналогично.

7.4.2 Методы измерений параметров головной станции с устройством формирования радиосигнала вещательного телевидения (телевизионным модулятором)

7.4.2.1 Размах полного цветового видеосигнала на входе канала изображения телевизионного модулятора, соответствующий номинальному коэффициенту модуляции (таблица 5.4, пункт 1), измеряют с помощью генератора телевизионных измерительных сигналов (таблица 7.1, пункт 1), телевизионного измерительного демодулятора (таблица 7.1, пункт 12) и анализатора искажений телевизионных измерительных сигналов (таблица 7.1, пункт 6) по структурной схеме, показанной на рисунке 7.17.

Рисунок 7.17 - Структурная схема для измерения размаха полного цветового видеосигнала на входе телевизионного модулятора

На вход канала изображения модулятора подают измерительный периодический сигнал № 3.2 (ГОСТ 18471), содержащий элемент D4 (импульс пилообразной формы), от генератора телевизионных измерительных сигналов. К выходу ГС подключают телевизионный измерительный демодулятор. Анализатор искажений телевизионных измерительных сигналов подключают на вход канала изображения модулятора и измеряют размах измерительного периодического сигнала.

Размах измерительного периодического сигнала на входе канала изображения модулятора устанавливают минимальным в пределах допустимых значений.

Регулятором напряжения на входе канала изображения модулятора устанавливают номинальный коэффициент модуляции 85 % ± 2,0 % с помощью телевизионного измерительного демодулятора и анализатора искажений телевизионных измерительных сигналов, подключенного к его выходу.

Размах измерительного периодического сигнала на входе канала изображения модулятора устанавливают максимальным в пределах допустимых значений. Регулятором напряжения модулятора устанавливают номинальный коэффициент модуляции 85 % ± 2,0 %.

При отсутствии регулировки на входе модулятора размах измерительного периодического сигнала, соответствующий номинальному коэффициенту модуляции, устанавливают с помощью регулятора выходного напряжения генератора телевизионных измерительных сигналов, и с помощью анализатора искажений телевизионных измерительных сигналов измеряют размах измерительного периодического сигнала на входе модулятора.

7.4.2.2 Отношение радиосигнала изображения к одночастотной помехе комбинационных час-гот третьего порядка IМАIII(K) (таблица 5.4, пункт 2) определяют с помощью генератора телевизионных измерительных сигналов (таблица 7.1, пункт 1), телевизионного измерительного демодулятора (таблица 7.1, пункт 12), анализатора искажений телевизионных измерительных сигналов (таблица 7.1, пункт 6), анализатора спектра (таблица 7.1, пункт 10) и режекторного фильтра по структурной схеме, показанной на рисунке 7.18.

Рисунок 7.18 - Структурная схема для определения отношения радиосигнала к одночастотной помехе комбинационных частот третьего порядка IMAIII(K)

На вход канала изображения модулятора через режекторный фильтр (полоса задерживания 1,95 - 2,15 МГц, затухание в полосе задерживания не менее 20 дБ) подают измерительный периодический сигнал № 5б (ГОСТ 18471) от генератора телевизионных измерительных сигналов. К выходу ГС подключают телевизионный измерительный демодулятор. С помощью анализатора искажений телевизионных измерительных сигналов на выходе измерительного демодулятора устанавливают размах видеосигнала равным 1,0 В. Регулировками генератора телевизионных измерительных сигналов устанавливают размах элемента В4 (импульс прямоугольной формы) равным 0,45 В (уровень «серого» в видеосигнале) и размах элемента Е3 (пакет цветовой поднесущей) равным 0,14 В. Относительно уровня напряжения радиосигнала изображения при передаче синхроимпульсов Uн.и это соответствует уровню напряжения радиосигнала изображения Uн.и - 8 дБ и уровню напряжения боковой частоты Uн.и - 17 дБ. На вход канала звукового сопровождения модулятора подключают согласованную нагрузку.

К выходу ГС подключают анализатор спектра и измеряют уровень напряжения модулированного радиосигнала изображения Uн.и на частоте fн.и и уровень радиосигнала звукового сопровождения Uн.з на частоте fн.з. Регулятором модулятора разность уровней напряжения Uн.и - Uн.з на выходе ГС устанавливают равной 10 дБ.

Анализатором спектра измеряют уровень напряжения помехи Uп на частоте fп = fн.и + 2,07 МГц.

Отношение радиосигнала изображения к одночастотной помехе комбинационных частот IMAIII(K), дБ, вычисляют по формуле

IМАIII(K) = Uн.и - Uп.                                                          (18)

Примечание - Режекторный фильтр на входе измеряемого устройства не используют, если фронты синхроимпульсов и сигнала яркости, создаваемых генератором, не вызывают заметных помех на частоте ожидаемой помехи комбинационных частот.

7.4.2.3 Отношение радиосигнала изображения к побочным помехам на частотах fн.и - 6,5 МГц и fн.и + 13 МГц (таблица 5.4, пункт 3), определяют с помощью селективного микровольтметра (таблица 7.1, пункт 9) по структурной схеме, показанной на рисунке 7.19.

Рисунок 7.19 - Структурная схема для определения отношения радиосигнала изображения к побочным помехам, разности уровней напряжения радиосигналов изображения и звукового сопровождения, отношения радиосигнала изображения к шуму в полосе частот канала изображения

Входы модулятора нагружают согласованными нагрузками. На выходе ГС селективным микровольтметром в режиме измерения эффективных значений на частоте радиосигнала изображения fн.и измеряют уровень напряжения радиосигнала изображения Uн.и, на частоте радиосигнала звукового сопровождения fн.з измеряют уровень напряжения радиосигнала звукового сопровождения Uн.з. Разность уровней напряжения Uн.и - Uн.з устанавливают равной 10 дБ.

Перестраивают селективный микровольтметр на частоту помехи fп = fн.и - 6,5 МГц и, не меняя режим работы селективного микровольтметра, измеряют уровень напряжения помехи Uп и вычисляют в децибелах разность уровней напряжения радиосигнала изображения и помехи Uн.и - Uп.

Повторяют измерение и расчет для побочной помехи на частоте fн.и + 13 МГц.

За результат принимают наименьшее из полученных значений.

7.4.2.4 Максимальный уровень напряжения радиосигнала изображения (таблица 5.4, пункт 4) при допустимом отношении радиосигнала к одночастотной помехе комбинационных частот третьего порядка IMАIII(K) и допустимом отношении радиосигнала к побочным помехам на частотах fн.и - 6,5 МГц и fн.и + 13 МГц определяют по структурным схемам, показанным на рисунках 7.18, 7.19.

Максимальный уровень напряжения радиосигнала изображения при допустимом отношении радиосигнала к одночастотной помехе комбинационных частот третьего порядка IМАIII(K) определяют с помощью генератора телевизионных измерительных сигналов (таблица 7.1, пункт 1), телевизионного измерительного демодулятора (таблица 7.1, пункт 12), анализатора искажений телевизионных измерительных сигналов (таблица 7.1, пункт 6), анализатора спектра (таблица 7.1, пункт 10) и режекторного фильтра по структурной схеме, показанной на рисунке 7.18.

Отношение радиосигнала изображения к помехе комбинационных частот третьего порядка определяют по методике 7.4.2.2.

Регулятором выходного уровня модулятора на выходе ГС устанавливают максимальный уровень напряжения радиосигнала изображения Uн.и макс при допустимом отношении радиосигнала изображения к помехе комбинационных частот третьего порядка Uн.и макс - Uп (таблица А.1, пункт 1).

В случае, когда регулятор выходного уровня находится в положении максимального усиления и значение отношения радиосигнала изображения к помехе комбинационных частот третьего порядка IМАIII(K) превышает допустимое значение, измеренный выходной уровень радиосигнала принимают за максимальный.

Максимальный уровень напряжения радиосигнала изображения при допустимом отношении радиосигнала к побочным помехам на частотах fн.и - 6,5 МГц и fн.и + 13 МГц определяют с помощью селективного микровольтметра (таблица 7.1, пункт 9) по структурной схеме, показанной на рисунке 7.19.

Отношение радиосигнала изображения к побочным помехам определяют в соответствии с методикой 7.4.2.3.

Регулятором выходного уровня модулятора на выходе ГС устанавливают разность уровней радиосигнала изображения Uн.и и комбинационной помехи Uп равной 57 дБ на частоте fп = fн.и - 6,5 МГц. При этом уровень напряжения радиосигнала изображения является максимальным: Uн.и = Uн.и макс.

Повторяют измерение и расчет для побочной помехи на частоте fн.и + 13 МГц.

За результат принимают наименьшее из полученных значений Uн.и макс.

В случае, когда регулятор выходного уровня находится в положении максимального усиления и разность уровней радиосигнала изображения и побочной помехи более 57 дБ, измеренный выходной уровень радиосигнала принимают за максимальный.

7.4.2.5 Характеристику боковых полос частот телевизионного модулятора (таблица 5.4, пункт 5) определяют с помощью прибора для исследования АЧХ (таблица 7.1, пункт 4) и анализатора спектра (таблица 7.1, пункт 10) по структурной схеме, показанной на рисунке 7.20.

Рисунок 7.20 - Структурная схема для определения характеристики боковых полос

На вход канала изображения модулятора от генератора качающейся частоты (ГКЧ) прибора для измерения АЧХ подают сигнал качающейся частоты в полосе от 0 до 8 МГц. Период качания устанавливают от 5 до 20 с. Уровень модулирующего сигнала должен соответствовать коэффициенту модуляции от 50 % до 70 %.

На выходе ГС анализатором спектра измеряют уровни сигнала боковых частот в полосе от fн.и - 1,25 МГц до fн.и + 6,5 МГц.

Характеристику боковых полос оценивают с помощью трафарета поля допуска (приложение Б).

7.4.2.6 Отношение радиосигнала изображения к внеполосной помехе в полосе частот от fн.и - 6,5 МГц до fн.и - 1,25 МГц (таблица 5.4, пункт 6) определяют на выходе ГС с помощью генератора телевизионных измерительных сигналов (таблица 7.1, пункт 1), телевизионного измерительного демодулятора (таблица 7.1, пункт 12), анализатора искажений телевизионных измерительных сигналов (таблица 7.1, пункт 6) и селективного микровольтметра (таблица 7.1, пункт 9) по структурной схеме, показанной на рисунке 7.21.

Рисунок 7.21 - Структурная схема для определения отношения радиосигнала изображения к внеполосной помехе и измерения параметров канала изображения

От генератора телевизионных измерительных сигналов на вход канала изображения модулятора подают измерительный периодический сигнал № 5 (ГОСТ 18471), содержащий элементы С1 (два последовательно передаваемых прямоугольных импульса положительной и отрицательной полярности), С2 (шесть пакетов синусоидальных колебаний фиксированных частот) и В5 (прямоугольный импульс).

С помощью телевизионного измерительного демодулятора, подключенного к выходу ГС, и анализатора искажений телевизионных измерительных сигналов регулятором напряжения на входе канала изображения модулятора устанавливают коэффициент модуляции 85 % ± 2,0 % и размах видеосигнала на выходе демодулятора 1,0 В.

К выходу ГС подключают селективный микровольтметр. В режиме измерения квазипиковых значений измеряют уровень модулированного радиосигнала изображения Uн.и на частоте fн.и. Перестраивая селективный микровольтметр в полосе частот от fн.и - 1,25 МГц до fн.и - 6,5 МГц, в режиме измерения эффективных значений измеряют уровень наибольшей помехи Uп.

Вычисляют в децибелах отношение радиосигнала изображения к внеполосной помехе: Uн.и - Uп.

7.4.2.7 Отклонение значения несущей частоты радиосигнала изображения от номинального значения (таблица 5.4, пункт 7) определяют с помощью электронно-счетного частотомера (таблица 7.1, пункт 8) по структурной схеме, показанной на рисунке 7.22.

Рисунок 7.22 - Структурная схема для определения отклонения несущей частоты радиосигнала изображения от номинального значения

При измерении несущей частоты радиосигнала изображения модулятора отключают другие канальные устройства ГС.

Электронно-счетным частотомером измеряют несущую частоту радиосигнала изображения fн.и и вычисляют отклонение значения несущей частоты радиосигнала изображения Dfн.и, кГц, от ее номинального значения fн.и ном по формуле Dfн.и = fн.и ном - fн.и.

7.4.2.8 Отклонение значения разности несущих частот радиосигналов изображения и звукового сопровождения от номинального значения (таблица 5.4, пункт 8) определяют с помощью телевизионного измерительного демодулятора (таблица 7.1, пункт 12) и электронно-счетного частотомера (таблица 7.1, пункт 8) по структурной схеме, показанной на рисунке 7.23.

Рисунок 7.23 - Структурная схема для определения отклонения разности несущих частот радиосигналов изображения и звукового сопровождения от номинального значения

Телевизионный измерительный демодулятор настраивают на несущую частоту радиосигнала изображения канала распределения. Электронно-счетный частотомер подключают к выходу промежуточной частоты радиосигнала звукового сопровождения [6,5 МГц для D/K; 5,5 МГц для B/G] телевизионного измерительного демодулятора и измеряют промежуточную частоту радиосигнала звукового сопровождения fп.з. Вычисляют отклонение значения разности несущих частот радиосигналов изображения и звукового сопровождения Dfп.з, кГц, от номинального значения fп.з ном по формуле

Dfп.з = fп.з ном - fп.з.

7.4.2.9 Диапазон регулировки уровня напряжения радиосигнала изображения на выходе головной станции (таблица 5.4, пункт 9) определяют с помощью селективного микровольтметра (таблица 7.1, пункт 9) по структурной схеме, показанной на рисунке 7.19.

Регулятор выходного уровня модулятора ГС устанавливают в положение минимального усиления.

На выходе ГС селективным микровольтметром в режиме измерения эффективных значений на несущей частоте радиосигнала канала распределения измеряют минимальный уровень напряжения радиосигнала изображения Uн.и мин.

Регулятор выходного уровня модулятора устанавливают в положение максимального усиления и измеряют максимальный уровень напряжения радиосигнала изображения Uн.и макс.

Вычисляют в децибелах разность уровней напряжений радиосигналов Uн.и макс.- Uн.и мин.

7.4.2.10 Разность уровней напряжения радиосигналов изображения и звукового сопровождения в канале распределения (таблица 5.4, пункт 10) определяют с помощью селективного микровольтметра (таблица 7.1, пункт 9) по структурной схеме, показанной на рисунке 7.19.

На выходе ГС селективным микровольтметром в режиме измерения эффективных значений измеряют уровни напряжения радиосигналов изображения и звукового сопровождения. Вычисляют в децибелах разность уровней напряжения.

При наличии в модуляторе регулировки уровня напряжения радиосигнала звукового сопровождения определяют минимальное и максимальное значения разности уровней радиосигналов изображения и звукового сопровождения.

7.4.2.11 Сквозную АЧХ канала изображения (таблица 5.4, пункт 11) определяют с помощью генератора телевизионных измерительных сигналов (таблица 7.1, пункт 1), телевизионного измерительного демодулятора (таблица 7.1, пункт 12) и анализатора искажений телевизионных измерительных сигналов (таблица 7.1, пункт 6) по структурной схеме, показанной на рисунке 7.21.

На вход канала изображения модулятора от генератора телевизионных измерительных сигналов подают измерительный периодический сигнал № 5 (ГОСТ 18471).

Телевизионный измерительный демодулятор настраивают на несущую частоту радиосигнала изображения канала распределения. Коэффициент амплитудной модуляции устанавливают 50 %. Размах видеосигнала на выходе демодулятора устанавливают 1,0 В.

На выходе телевизионного измерительного демодулятора с помощью анализатора искажений телевизионных измерительных сигналов измеряют размахи пакетов синусоидальных колебаний частот от 0,5 до 5,8 МГц элемента С2 относительно элемента С1. Вычисляют значение отклонения Di размахов Ui элемента С2 частотных пакетов от размаха UC1 элемента С1. Неравномерность АЧХ (А), дБ, вычисляют по формуле

А = 20lgDi макс,                                                       (20)

где Di макс - максимальное значение Di, Di = (Ui - UC1)/UC1.

Сквозную АЧХ сравнивают с трафаретом поля допуска (приложение В).

7.4.2.12 Дифференциальное усиление в канале изображения (таблица 5.4, пункт 12) измеряют с помощью генератора телевизионных измерительных сигналов (таблица 7.1, пункт 1), телевизионного измерительного демодулятора (таблица 7.1, пункт 12) и анализатора искажений телевизионных измерительных сигналов (таблица 7.1, пункт 6) по структурной схеме, показанной на рисунке 7.21.

На вход канала изображения модулятора от генератора телевизионных измерительных сигналов подают последовательно измерительные периодические сигналы № 3.1 и № 3.2 (ГОСТ 18471). Сигнал № 3.1 содержит в каждой четвертой строке элемент D4 с наложенным на него элементом Е1 (синусоидальное напряжение с частотой цветовой поднесущей), в трех промежуточных строках сигнал равен нулю. Сигнал № 3.2 отличается от сигнала № 3.1 тем, что в трех промежуточных строках сигнал равен уровню белого. Телевизионный измерительный демодулятор, подключенный к выходу ГС, настраивают на несущую частоту радиосигнала изображения канала распределения. Коэффициент амплитудной модуляции устанавливают 50 %. Размах видеосигнала на выходе демодулятора устанавливают 1,0 В.

С помощью анализатора искажений телевизионных измерительных сигналов измеряют в процентах значение дифференциального усиления.

7.4.2.13 Дифференциальную фазу в канале изображения (таблица 5.4, пункт 13) измеряют в градусах с помощью генератора телевизионных измерительных сигналов (таблица 7.1, пункт 1), телевизионного измерительного демодулятора (таблица 7.1, пункт 12) и анализатора искажений телевизионных измерительных сигналов (таблица 7.1, пункт 6) по структурной схеме, показанной на рисунке 7.21.

Измерения проводят при подаче на вход канала изображения модулятора измерительных периодических сигналов от генератора телевизионных измерительных сигналов в соответствии с методикой 7.4.2.12.

7.4.2.14 Расхождение во времени сигналов яркости и цветности в канале изображения (таблица 5.4, пункт 14) измеряют с помощью генератора телевизионных измерительных сигналов (таблица 7.1, пункт 1), телевизионного измерительного демодулятора (таблица 7.1, пункт 12) и анализатора искажений телевизионных измерительных сигналов (таблица 7.1, пункт 6) по структурной схеме, показанной на рисунке 7.21.

На вход канала изображения модулятора от генератора телевизионных измерительных сигналов подают измерительный периодический сигнал № 2 (ГОСТ 18471), содержащий элементы F (сложный синусквадратичный импульс 20Т) и В3 (прямоугольный импульс). Телевизионный измерительный демодулятор настраивают на несущую частоту радиосигнала изображения канала распределения. Коэффициент амплитудной модуляции устанавливают 50 %. Размах видеосигнала на выходе демодулятора устанавливают 1,0 В.

С помощью анализатора искажений телевизионных измерительных сигналов измеряют в наносекундах расхождение во времени сигналов яркости и цветности.

7.4.2.15 Импульсную характеристику (К-фактор) канала изображения (таблица 5.4, пункт 15) измеряют с помощью генератора телевизионных измерительных сигналов (таблица 7.1, пункт 1), телевизионного измерительного демодулятора (таблица 7.1, пункт 12) и анализатора искажений телевизионных измерительных сигналов (таблица 7.1, пункт 6) по структурной схеме, показанной на рисунке 7.21.

На вход канала изображения модулятора от генератора телевизионных измерительных сигналов подают измерительный периодический сигнал № 2 (ГОСТ 18471), содержащий элементы В1 (синусквадратичный импульс 2Т) и В3 (прямоугольный импульс). Телевизионный измерительный демодулятор настраивают на несущую частоту радиосигнала изображения канала распределения. Коэффициент амплитудной модуляции устанавливают 50 %. Размах видеосигнала на выходе демодулятора устанавливают 1,0 В.

С помощью анализатора искажений телевизионных измерительных сигналов измеряют в процентах значение К-фактора.

7.4.2.16 Нелинейность сигнала яркости в канале изображения (таблица 5.4, пункт 16) измеряют с помощью генератора телевизионных измерительных сигналов (таблица 7.1, пункт 1), телевизионного измерительного демодулятора (таблица 7.1, пункт 12) и анализатора искажений телевизионных измерительных сигналов (таблица 7.1, пункт 6) по структурной схеме, показанной на рисунке 7.21.

На вход канала изображения модулятора от генератора телевизионных измерительных сигналов подают измерительный сигнал испытательных строк № 1, содержащий элемент D1 (пятиступенчатый сигнал) размахом 0,7 В от уровня гашения до уровня белого.

Телевизионный измерительный демодулятор настраивают на несущую частоту радиосигнала изображения канала распределения. Коэффициент амплитудной модуляции устанавливают равным 85 % ± 2,0 %. Размах видеосигнала на выходе демодулятора от уровня гашения до уровня белого устанавливают 0,7 В.

С помощью анализатора искажений телевизионных измерительных сигналов измеряют в процентах значение нелинейности сигнала яркости.

7.4.2.17 Перекос плоской части прямоугольных импульсов частоты полей (таблица 5.4, пункт 17) измеряют с помощью генератора телевизионных измерительных сигналов (таблица 7.1, пункт 1), телевизионного измерительного демодулятора (таблица 7.1, пункт 12) и анализатора искажений телевизионных измерительных сигналов (таблица 7.1, пункт 6) по структурной схеме, показанной на рисунке 7.21.

На вход канала изображения модулятора от генератора телевизионных измерительных сигналов подают измерительный периодический сигнал № 1 (ГОСТ 18471). Телевизионный измерительный демодулятор настраивают на несущую частоту радиосигнала изображения канала распределения. Коэффициент амплитудной модуляции устанавливают 50 %. Размах видеосигнала на выходе демодулятора устанавливают 1,0 В.

С помощью анализатора искажений телевизионных измерительных сигналов измеряют в процентах перекос плоской части прямоугольных импульсов частоты полей.

7.4.2.18 Перекос плоской части прямоугольных импульсов частоты строк (таблица 5.4, пункт 18) измеряют с помощью генератора телевизионных измерительных сигналов (таблица 7.1, пункт 1), телевизионного измерительного демодулятора (таблица 7.1, пункт 12) и анализатора искажений телевизионных измерительных сигналов (таблица 7.1, пункт 6) по структурной схеме, показанной на рисунке 7.21.

На вход канала изображения модулятора от генератора телевизионных измерительных сигналов подают измерительный периодический сигнал № 2, содержащий элемент В3 (ГОСТ 18471). Телевизионный измерительный демодулятор настраивают на несущую частоту радиосигнала изображения канала распределения. Коэффициент амплитудной модуляции устанавливают 50 %. Размах видеосигнала на выходе демодулятора устанавливают 1,0 В.

С помощью анализатора искажений телевизионных измерительных сигналов измеряют в процентах перекос плоской части прямоугольных импульсов частоты полей.

7.4.2.19 Отношение радиосигнала изображения к шуму в полосе канала изображения (таблица 5.4, пункт 19) измеряют на выходе ГС с помощью селективного микровольтметра (таблица 7.1, пункт 9) по структурной схеме, показанной на рисунке 7.19, в соответствии с методикой 7.3.9.

7.4.2.20 Отношение сигнала к фоновой помехе (таблица 5.4, пункт 20) определяют с помощью измерителя модуляции (таблица 7.1, пункт 7) по структурной схеме, показанной на рисунке 7.24.

Рисунок 7.24 - Структурная схема для определения отношения сигнала к фоновой помехе

Измерения проводят по методике 7.4.1.10 при подключении согласованных нагрузок к входам канала изображения и звукового сопровождения модулятора.

7.4.2.21 Затухание несогласованности со стороны входа канала изображения телевизионного модулятора (таблица 5.4, пункт 21) определяют с помощью измерителя комплексных коэффициентов передачи (таблица 7.1, пункт 15).

Измерителем комплексных коэффициентов передачи измеряют в омах полное входное сопротивление Z. Затухание несогласованности ax, дБ, вычисляют по формуле

ax = 201g(Z + Z0)/(Z - Z0),                                                    (21)

где Z0 - номинальное входное сопротивление, Ом.

7.4.2.22 Уровень мощности сигнала звукового сопровождения на входе канала звукового сопровождения телевизионного модулятора, соответствующий номинальной девиации несущей частоты радиосигнала звукового сопровождения (таблица 5.4, пункт 22), определяют с помощью низкочастотного генератора сигналов (таблица 7.1, пункт 14) универсального вольтметра (таблица 7.1, пункт 16), измерителя модуляции (таблица 7.1, пункт 7) по структурной схеме, показанной на рисунке 7.25.

Рисунок 7.25 - Структурная схема для определения уровня мощности сигнала звукового сопровождения на входе модулятора и измерения девиации несущей частоты радиосигнала звукового сопровождения

Измеритель модуляции настраивают на несущую частоту радиосигнала звукового сопровождения канала распределения. Устанавливают режим измерения частотной модуляции.

Цепь предыскажений с постоянной времени 50 мкс в канале звукового сопровождения модулятора должна быть включена.

От низкочастотного генератора сигналов на вход канала звукового сопровождения модулятора подают сигнал частотой 1000 Гц уровнем, при котором на выходе ГС девиация несущей частоты радиосигнала звукового сопровождения равна ±50 кГц.

Изменяют напряжение на входе канала звукового сопровождения и с помощью регулятора входного сигнала в канале звукового сопровождения, поддерживая на выходе девиацию ±50 кГц, универсальным вольтметром измеряют минимальное Uзв мин и максимальное Uзв макс эффективные напряжения звукового сигнала при крайних положениях регулятора.

Уровень мощности сигнала звукового сопровождения Рзв, дБ (мВт), вычисляют по формуле

Pзв = 10lg(U2зв/Rзв)/P0,                                               (22)

где Rзв - входное сопротивление в канале звукового сопровождения модулятора, Ом;

P0 - опорный уровень мощности сигнала, равный 1 мВт.

7.4.2.23 Нелинейные искажения сигнала звукового сопровождения (таблица 5.4, пункт 23) измеряют с помощью низкочастотного генератора сигналов (таблица 7.1, пункт 14), телевизионного измерительного демодулятора (таблица 7.1, пункт 12) и измерителя нелинейных искажений (таблица 7.1, пункт 18) по структурной схеме, показанной на рисунке 7.26.

Рисунок 7.26 - Структурная схема для измерения нелинейных искажений сигнала звукового сопровождения

На вход канала звукового сопровождения модулятора от низкочастотного генератора сигналов подают синусоидальный сигнал частотой 1000 Гц напряжением, соответствующим номинальной девиации несущей частоты радиосигнала звукового сопровождения ±50 кГц. К выходу ГС подключают телевизионный измерительный демодулятор с включенной цепью коррекции предыскажений с постоянной времени 50 мкс. С помощью регулятора выходного напряжения демодулятора устанавливают напряжение сигнала звукового сопровождения на его выходе, равное 0,775 В.

Перестраивая частоту низкочастотного генератора сигналов, на выходе демодулятора измерителем нелинейных искажений измеряют нелинейные искажения сигнала звукового сопровождения на частотах 40, 63, 125, 250, 500, 1000 (800), 2000, 4000 и 7000 Гц.

Повторяют измерения при девиации ±75 кГц.

7.4.2.24 Отклонение АЧХ канала звукового сопровождения от характеристики идеальной цепи предыскажений (таблица 5.4, пункт 24) определяют с помощью низкочастотного генератора сигналов (таблица 7.1, пункт 14), телевизионного измерительного демодулятора (таблица 7.1, пункт 12), универсального вольтметра (таблица 7.1, пункт 16), измерителя модуляции (таблица 7.1, пункт 7) по структурной схеме, показанной на рисунке 7.27.

Рисунок 7.27 - Структурная схема для определения отклонения АЧХ канала звукового сопровождения от характеристики идеальной цепи предыскажений

Корректирующую цепь с постоянной времени 50 мкс в телевизионном измерительном демодуляторе отключают.

На вход канала звукового сопровождения модулятора от низкочастотного генератора сигналов подают синусоидальный сигнал частотой 15 кГц. Напряжение сигнала на входе устанавливают соответствующим девиации несущей частоты радиосигнала звукового сопровождения ±50 кГц на выходе канала распределения ГС.

Напряжение сигнала на входе канала звукового сопровождения модулятора измеряют вольтметром, девиацию - измерителем модуляции.

Перестраивая частоту низкочастотного генератора сигналов с шагом 1 кГц в полосе частот 1 - 15 кГц и с шагом 100 Гц в полосе частот 40 - 1000 Гц, поддерживая постоянным напряжение сигнала на входе канала звукового сопровождения модулятора, на согласованной нагрузке вольтметром измеряют напряжение сигнала на выходе телевизионного демодулятора Uf.

Значения АЧХ на частотах измерения S, дБ, вычисляют по формуле

                                                  (23)

где U1000 - напряжение сигнала на частоте 1000 Гц на выходе демодулятора, В.

Вычисляют отклонение измеренной АЧХ от характеристики идеальной цепи предыскажений (рисунок 5.2, таблица 5.5).

7.4.2.25 Отношение сигнала звукового сопровождения к шуму (таблица 5.4, пункт 25) определяют с помощью низкочастотного генератора сигналов (таблица 7.1, пункт 14), телевизионного измерительного демодулятора (таблица 7.1, пункт 12), измерителя модуляции (таблица 7.1, пункт 7), псофометра (таблица 7.1, пункт 20) по структурной схеме, показанной на рисунке 7.28.

Рисунок 7.28 - Структурная схема для определения отношения сигнала звукового сопровождения к шуму

На вход канала изображения модулятора от генератора телевизионных измерительных сигналов подают измерительный периодический сигнал № 1 (ГОСТ 18471).

На вход канала звукового сопровождения модулятора от низкочастотного генератора сигналов подают синусоидальный сигнал частотой 1000 Гц напряжением, соответствующим номинальной девиации ±50 кГц.

На выходе канала звукового сопровождения телевизионного измерительного демодулятора с цепью коррекции 50 мкс псофометром измеряют напряжение низкочастотного сигнала Uc в вольтах.

От входа сигнала звукового сопровождения модулятора отключают низкочастотный генератор сигналов и подключают согласованную нагрузку. На выходе канала звукового сопровождения телевизионного измерительного демодулятора псофометром измеряют напряжение взвешенного шума Uш в вольтах.

Отношение сигнала к шуму Аш, дБ, вычисляют по формуле

                                                  (24)

Примечания

1 Измерения параметров головной станции с телевизионным модулятором (таблица 5.4) допускается проводить по методикам ГОСТ Р 50890.

2 Измерения параметров тракта звукового сопровождения головной станции допускается проводить с помощью измерителя параметров звуковых трактов (таблица 7.1, пункт 19).

7.4.3 Методы измерений параметров головных станций с устройствами сложения радиосигналов

7.4.3.1 Разность уровней напряжения радиосигналов изображения на выходе ГС (таблица 5.6, пункт 1) вычисляют в децибелах по результатам измерения уровней напряжения радиосигналов изображения в каналах распределения как разность максимального Uвых. макс и минимального Uвых. мин уровней напряжения радиосигналов. Уровни напряжения радиосигналов изображения измеряют в каждом канале распределения с помощью селективного микровольтметра (таблица 7.1, пункт 9) в режиме измерения квазипиковых значений.

7.4.3.2 Отношение радиосигнала изображения к одночастотной помехе в полосе частот канала распределения (таблица 5.6, пункт 2) определяют с помощью высокочастотного многосигнального генератора сигналов (таблица 7.1, пункт 3) и селективного микровольтметра (таблица 7.1, пункт 9) по структурной схеме, показанной на рисунке 7.29, в соответствии с методикой 7.3.12.

Рисунок 7.29 - Структурная схема для определения отношения радиосигнала изображения к одночастотной помехе и составным помехам комбинационных частот

Измерения проводят во всех каналах распределения ГС.

7.4.3.3 Отношение радиосигнала изображения к составным помехам комбинационных частот третьего CTBN и второго CSON порядков, обусловленным взаимодействием радиосигналов вещательного телевидения N телевизионных каналов распределения (таблица 5.6, пункт 3), определяют с помощью высокочастотного многосигнального генератора сигналов (таблица 7.1, пункт 3) и селективного микровольтметра (таблица 7.1, пункт 9) по структурной схеме, показанной на рисунке 7.29, в соответствии с методикой 7.3.15.

7.4.3.4 Максимальный уровень напряжения радиосигнала изображения при допустимом отношении радиосигнала к составным помехам комбинационных частот третьего СТВN и второго CSON порядков, обусловленным взаимодействием радиосигналов вещательного телевидения используемых N каналов распределения (таблица 5.6, пункт 4), определяют по структурной схеме, показанной на рисунке 7.29.

Отношение радиосигнала изображения к составным помехам комбинационных частот второго CSON и третьего CTBN порядков определяют в соответствии с методикой 7.4.3.3.

Изменяя уровни выходных радиосигналов с помощью регулятора выходного уровня суммирующего устройства ГС, последовательно измеряют уровни напряжения радиосигнала и составных помех.

Измеряют максимальный уровень напряжения радиосигнала изображения UN макс (ств) при допустимом отношении к составной помехе комбинационных частот третьего порядка CTBN.

Измеряют максимальный уровень напряжения радиосигнала изображения UN макс (сSO) при допустимом отношении к составной помехе комбинационных частот второго порядка CSON.

Если максимальный уровень напряжения радиосигнала изображения ограничивается регулятором выходного уровня устройства сложения радиосигналов, измеряют этот уровень напряжения при соответствующем отношении к составной помехе комбинационных частот CTBN и CSON.

ПРИЛОЖЕНИЕ А

(обязательное)

Категории головных станций и элементов линейной сети

Таблица А.1 - Категории головных станций. Нормируемые параметры головных станций

Наименование параметра

Значение параметра

Первая категория

Вторая категория

Третья категория

1 Отношение радиосигнала изображения к одночастотной помехе комбинационных частот третьего порядка IМАIII(K), обусловленной взаимодействием радиосигналов изображения, звукового сопровождения и цветовой поднесущей, дБ, не менее

66

54

54

2 Эффективность автоматической регулировки усиления (АРУ) при изменении уровня напряжения радиосигнала изображения на входе ГС в диапазоне входных уровней должна обеспечивать изменение уровня радиосигнала на выходе, дБ, не более

1

2

4

3 Затухание несогласованности со стороны входа (выхода), дБ, не менее

Группа исполнения (таблица А.3)

А

В, С

D

4 Отклонение значения несущей частоты от номинального значения, кГц, не более:

 

 

 

- радиосигнала изображения

±50

±75

±250

- радиосигнала ОВЧ ЧМ вещания

±12

±12

-

5 Отклонение значения разности несущих частот радиосигналов изображения и звукового сопровождения от номинального значения, кГц, не более (при модуляции)

±5

±15

-

6 Разность уровней напряжения радиосигналов изображения на выходе, дБ, не более:

 

 

 

- в смежных каналах

2

2

-

- в несмежных каналах

3

3

5

Таблица А.2 - Категории элементов линейной сети. Группы исполнения затухания несогласованности

Тип оборудования

Группа исполнения (таблица А.3)

Первая категория

Вторая категория

Третья категория

1 Усилители

В

С

-

2 Распределители

А

В

С

3 Ответвители

А

В

С

4 Абонентские розетки:

 

- по входу и выходу (для проходных розеток)

В

- по выходу радиосигналов вещательного телевидения

С

Таблица A.3 - Нормы затухания несогласованности

Группа исполнения

Полоса частот, МГц

Норма, дБ

А

5 - 40

40 - 1000

³ 22

³ 22 - 1,5 дБ/октава, но ³ 14

В

5 - 40

40 - 1000

³ 18

³ 18 - 1,5 дБ/октава, но ³ 10

С

5 - 40

40 - 1000

³ 14

³ 14 - 1,5 дБ/октава, но ³ 10

D

5 - 1000

³ 10

ПРИЛОЖЕНИЕ Б

(обязательное)

Характеристика боковых полос

Рисунок Б.1 - Поле допуска характеристики боковых полос в полосе частот от fн.и - 1,25 МГц до fн.и + 6,5 МГц

Таблица Б.1 - Координаты точек перегиба поля допуска характеристики боковых полос

Частота относительно несущей, МГц

Предельное значение характеристики, дБ

не менее

не более

-1,25

-

-¥; +0,5

-0,75

-¥; -4

-

-0,5

-1,5

-

-0,1

+0,1

+1,4

-0,5

+0,5

+1,5

0

0

+1,6

-0,5

+0,5

+3,0

-1,0

-

+4,5

-1,0

-

+5,5

-2,0

-

+6,0

-¥; -4

-

+6,5

-

-¥; +0,5

ПРИЛОЖЕНИЕ В

(обязательное)

Сквозная амплитудно-частотная характеристика канала изображения

Рисунок В.1 - Поле допуска сквозной АЧХ канала изображения

Таблица В.1 - Координаты точек перегиба поля допуска сквозной АЧХ канала изображения

Частота, МГц

Предельные значения характеристики, дБ

минимальное

максимальное

0,25

1,4

-1

+1

1,5

0

0

1,6

4,5

-1

-1,5

+1

5,5

-4,5

0

ПРИЛОЖЕНИЕ Г

(справочное)

Дополнительные каналы распределения радиосигналов, разрешенные в кабельных распределительных сетях

Таблица Г.1 - Специальные каналы распределения

Наименование диапазона частот

Обозначение радиоканала

Номинальная полоса частот радиоканала, МГц

Номинальная частота несущей, МГц

изображения

звукового сопровождения

Каналы распределения ниже III частотного телевизионного диапазона

СК1

110,0 - 118,0

111,25

117,75

СК2

118,0 - 126,0

119,25

125,75

СК3

126,0 - 134,0

127,25

133,75

СК4

134,0 - 142,0

135,25

141,75

СК5

142,0 - 150,0

143,25

149,75

СК6

150,0 - 158,0

151,25

157,75

СК7

158,0 - 166,0

159,25

165,75

СК8

166,0 - 174,0

167,25

173,75

Каналы распределения выше III частотного телевизионного диапазона

СК11

230,0 - 238,0

231,25

237,75

СК12

238,0 - 246,0

239,25

245,75

СК13

246,0 - 254,0

247,25

253,75

СК14

254,0 - 262,0

255,25

261,75

СК15

262,0 - 270,0

263,25

269,75

СК16

270,0 - 278,0

271,25

277,75

СК17

278,0 - 286,0

279,25

285,75

СК18

286,0 - 294,0

287,25

293,75

СК19

294,0 - 302,0

295,25

301,75

СК20

302,0 - 310,0

303,25

309,75

СК21

310,0 - 318,0

311,25

317,75

СК22

318,0 - 326,0

319,25

325,75

СК23

326,0 - 334,0

327,25

333,75

СК24

334,0 - 342,0

335,25

341,75

СК25

342,0 - 350,0

343,25

349,75

СК26

350,0 - 358,0

351,25

357,75

СК27

358,0 - 366,0

359,25

365,75

СК28

366,0 - 374,0

367,25

373,75

СК29

374,0 - 382,0

375,25

381,75

СК30

382,0 - 390,0

383,25

389,75

СК31

390,0 - 398,0

391,25

397,75

СК32

398,0 - 406,0

399,25

405,75

СК33

406,0 - 414,0

407,25

413,75

СК34

414,0 - 422,0

415,25

421,75

СК35

422,0 - 430,0

423,25

429,75

СК36

430,0 - 438,0

431,25

437,75

СК37

438,0 - 446,0

439,25

445,75

СК38

446,0 - 454,0

447,25

453,75

СК39

454,0 - 462,0

455,25

461,75

СК40

462,0 - 470,0

463,25

469,75

Таблица Г.2 - Каналы распределения выше V частотного телевизионного диапазона

Номер радиоканала

Номинальная полоса частот радиоканала, МГц

Номинальная частота несущей, МГц

изображения

звукового сопровождения

61

790,0 - 798,0

791,25

797,75

62

798,0 - 806,0

799,25

805,75

63

806,0 - 814,0

807,25

813,75

64

814,0 - 822,0

815,25

821,75

65

822,0 - 830,0

823,25

829,75

66

830,0 - 838,0

831,25

837,75

67

838,0 - 846,0

839,25

845,75

68

846,0 - 854,0

847,25

853,75

69

854,0 - 862,0

855,25

861,75

ПРИЛОЖЕНИЕ Д

(справочное)

Перечень рекомендуемых средств измерений1)

1) Допускается использовать другие приборы, обеспечивающие достаточную точность измерений.

Генератор телевизионных измерительных сигналов ВК1/22), Г6-35

Генератор сигналов высокочастотный Г4-176, Г4-116

Генератор сигналов высокочастотный многосигнальный HP CaLan 85990A3), Matrix SX-164)

Прибор для исследования АЧХ Х1-55, XI-42

Осциллограф телевизионный С9-28, С1-81

Анализатор искажений телевизионных измерительных сигналов ВК-12), UAF5)

Измеритель параметров звуковых трактов ИПЗТ-2, UPA5)

Измеритель модуляции СК3-46, СК3-43

Частотомер электронно-счетный ЧЗ-63

Селективный измерительный приемник (селективный микровольтметр) ЕВ1005), EFA (мод. 12)5), SMV-8,56), SMV-116)

Анализатор спектра С4-60/1, HP CaLan 8591С3)

Телевизионный измерительный приемник MFK 857), MSK 337), МС 9448), ИТ-079), SAM 4040D10), ЕР-31311)

Телевизионный демодулятор EFA (мод. 33)5), Marco Polo12)

Генератор шума Г2-32

Генератор сигналов низкочастотный Г3-118, Г3-121

Измеритель комплексных коэффициентов передачи Р4-37/1

Измеритель нелинейных искажений СК6-10, СК6-13, СК6-7

Псофометр ИШС-НЧ

Микровольтметр селективный НЧ В6-9

Вольтметр универсальный: В7-32, В7-38

2) Научно-исследовательский институт радио (Россия).

3) Agilent Technologies (США).

4) Matrix (США).

5) ROHDE & SCHWARZ (Германия).

6) RFT (ФРГ).

7) KATHREIN (Германия).

8) PROMAX (Испания).

9) ПЛАНАР (Россия).

10) Wavetek (Acterna) (США).

11) UNAOHM (Италия).

12) BARCO (Бельгия).

ПРИЛОЖЕНИЕ Е

(справочное)

Поле допуска импульсной характеристики

Таблица Е.1 - Координаты точек перегиба трафарета поля допуска импульсной характеристики

Время, мкс

Предельное значение импульсной характеристики для К-фактора, %

1

2

3

4

5

6

7

8

9

10

±0,087

+50

 

 

 

 

 

 

 

 

 

 

+100

-

-

-

-

-

-

-

-

-

±0,091

-

+50

 

 

 

 

 

 

 

 

 

 

+100

-

-

-

-

-

-

-

-

±0,095

-

-

+50

 

 

 

 

 

 

 

 

 

 

+100

-

-

-

-

-

-

-

±0,100

-

-

-

+50

 

 

 

 

 

 

 

 

 

 

+100

-

-

-

-

-

-

±0,104

-

-

-

-

+50

 

 

 

 

 

 

 

 

 

 

+100

-

-

-

-

-

±0,108

-

-

-

-

-

+50

 

 

 

 

 

 

 

 

 

 

+100

-

-

-

-

±0,112

-

-

-

-

-

-

+50

 

 

 

 

 

 

 

 

 

 

+100

-

-

-

±0,116

-

-

-

-

-

-

-

+50

 

 

 

 

 

 

 

 

 

 

+100

-

-

±0,120

-

-

-

-

-

-

-

-

+50

 

 

 

 

 

 

 

 

 

 

+100

-

±0,124

-

-

-

-

-

-

-

-

-

+50

 

 

 

 

 

 

 

 

 

 

+100

±0,166

±4

±8

±12

±16

±20

±24

±28

±32

±36

±40

±0,332

±2

±4

±6

±8

±10

±12

±14

±16

±18

±20

±0,664

±1

±2

±3

±4

±5

±6

±7

±8

±9

±10

ПРИЛОЖЕНИЕ Ж

(справочное)

Сетка частот для измерений отношения радиосигнала к составным помехам комбинационных частот

Таблица Ж.1 - Сетка частот

Частота, МГц

Частота, МГц

Частота, МГц

Частота, МГц

49,75

231,25

439,25

679,25

59,25

247,25

447,25

695,25

77,25

263,25

463,25

711,25

93,25

287,25

479,25

727,25

111,25

311,25

495,25

743,25

127,25

327,25

511,25

759,25

143,25

343,25

527,25

775,25

159,25

359,25

543,25

791,25

175,25

375,25

567,25

807,25

191,25

391,25

583,25

823,25

207,25

407,25

599,25

839,25

223,25

423,25

663,25

855,25

Примечания

1 Допускается проводить измерения по сокращенной сетке частот в зависимости от полосы частот распределительной сети.

2 Допускается проводить измерения по сетке частот CENELEC 29 или CENELEC 42 [2].

ПРИЛОЖЕНИЕ И

(справочное)

Расчет комбинационных частот второго и третьего порядков

И.1 Взаимодействие двух сигналов с частотами fa и fb может вызвать появление помех комбинационных частот второго порядка Р2:

Р2 = fb - fa,

Р2 = fa + fb

и третьего порядка Р3:

Р3а = 2fa - fb, при 2fa > fb,

Р3а = fb - 2fa, при 2fa < fb,

P3b = 2fb - fa,

P3c = 2fa + fb,

P3d = 2fa + fa.

И.2 Взаимодействие трех сигналов с частотами fa, fb и fc может вызвать появление помех комбинационных частот третьего порядка Р3:

P3f = fa + fb - fc,

P3g = fa + fc - fb,

P3h = fb + fc - fa,

P3j = fa + fb + fc.

ПРИЛОЖЕНИЕ К

(справочное)

Библиография

[1] МСЭ-Р, Рек. 662, 1990 Термины и определения

[2] CENELEC EN 50083 Системы кабельного распределения сигналов телевизионного и звукового вещания 1996

Ключевые слова: кабельная распределительная сеть, система кабельного телевидения, головная станция, линейная сеть, основные параметры, методы измерений и испытаний




Rambler's Top100 Яндекс цитирования
  Copyright © 2008-2026, www.docload.ru